Back to Home Page of CD3WD Project or Back to list of CD3WD Publications

53. Slaughterhouses and meat processing

Contents - Previous - Next

Contents

1. Scope

2. Environmental impacts and protective measures

2.1 Water pollution
2.2 Air pollution
2.3 Noise
2.4 Waste and residues
2.5 Waste heat
2.6 Industrial safety
2.7 Location planning

3. Notes on the analysis and evaluation of environmental impacts

4. Interaction with other sectors

5. Summary assessment of environmental relevance

6. References

 

1. Scope

This sector embraces slaughterhouses, meat-processing plants and animal carcass disposal plants.

To date no standard project types have gained prevalence for slaughterhouses, particularly in terms of size, as each project is dependent on a a number of factors, such as:

- regional population density;
- specific consumption (kg/person and year);
- animal stocks in the region, catchment area;
- distance from nearest slaughterhouse;
- export potential, restrictions;
- eating habits;
- religious constraints.

Nor is there a standard size of meat-processing plant, as their design is also influenced by these same factors.

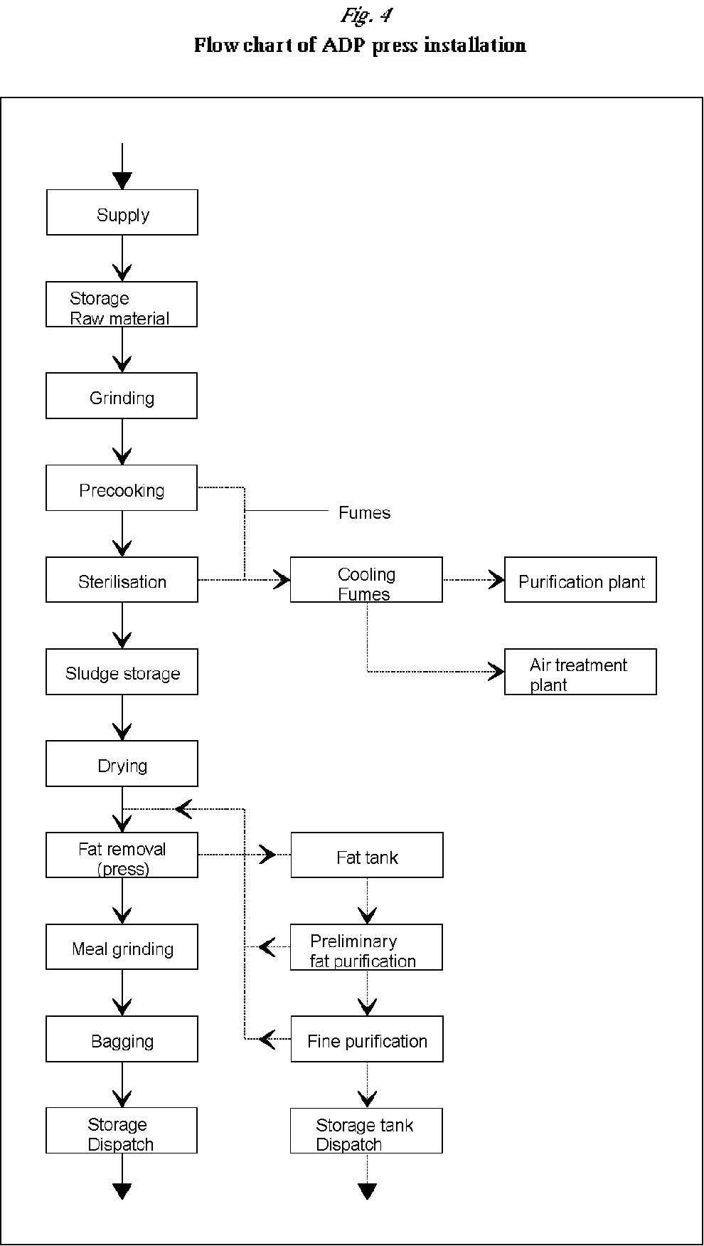
Animal carcass disposal plants (ADP) process dead animals, confiscated carcasses (where the meat or organs of slaughtered animals is found to be unfit for human consumption), blood, bones etc., the end products of which are - depending on the raw material - technical fats and meat meal, bone meal, blood meal etc., used for fodder and in some cases as fertilizer. Project size is determined primarily by the capacity of the neighbouring slaughterhouse.

For reasons of hygiene, cattle are hung for slaughter. The slaughter line feed system is manual in small operations and mechanical in plants with a medium or large line capacity.

Different processes are used in the bleeding stage, for example, since animals must be hung for bleeding to comply with EC Guidelines, but laid flat ("bleeding with the neck pointing to Mecca") in accordance with the dictates of Islam. (Sheep and camel slaughter similar to cattle slaughter).

Pigs can be slaughtered either hung or lying. A number of processes have been developed for the scalding and skinning of pig carcasses (scalding tank and depilation machines, production line systems where the animals are suspended or laid flat) depending on line capacity. Ritual slaughter is carried out for export.

Sheep are hung for slaughter and a number of methods are used for bleeding.

Because of the large number of different meat and sausage products, a wide range of processing stages20) are required. However, the following can be regarded as basic operations for all products:

20) for the processing of raw products and by-products.

carcass splitting - grinding of meat - seasoning - filling of natural or synthetic skins with sausage meat - heat treatment - cooling - dispatch - long-life meat products - tinned food.

The various processes used in the manufacture of meat and sausage products depend on the particular meat and sausage products in question, with processing carried out within different temperature ranges:

- uncooked sausage process temperature approx. 14 -28°C
- cooked sausage process temperature approx. 50 - 80°C
- tinned meat and sausage products process temperature approx. 80 -121°C

In animal carcass disposal plants, the material used and the waste material is largely processed by the pressing process following heating.

The extraction process is rarely used today because of the residues it leaves in the meal.

Fig. 1 - Flow chart of slaughterhouse

Fig. 2 - Flow chart of slaughter procedure

Fig. 3 - Flow chart of a meat product factory

Fig. 4 - Flow chart of ADP press installation

 

2. Environmental impacts and protective measures

Meat industry facilities cause environmental impacts due to:

- wastewater;
- spent air/waste gases;
- noise;
- animal waste;
- waste heat;
- residues in the end product;
- waste.

German regulations relating to environmental pollution caused by meat processing are taken as the reference in the following as they have also gained acceptance as the international standard.

Table 1 - Environmental impacts from meat industry plants

Type of plant Waste-water Odour Waste gases Noise Waste Waste heat
Fattening and breeding operations
Slaughterhouses
Recycling plant
Meat-product factories

X
X
X
X

X
X
X
X

X
X
X
X

X
X
X
X

X
X

X


X
X
X

 

2.1 Water pollution

Water consumption and the degree of contamination of the wastewater arising from the process depend on a number of factors, and are determined principally by the following:

- species of animal;
- type and capacity of plant;
- intensity of cleaning of carcasses and
- working accommodation during the process.

The following values apply for slaughterhouses (average values):

- cattle 600 - 800 l/animal
- swine 300 - 500 l/animal
- sheep 200 - 300 l/animal.

Water consumption in meat-product factories is largely product dependent. Wastewater pollution is higher, for example, in plants producing mainly cooked sausage and tinned products than in those which, for example, produce only uncooked sausage (salami). Consumption is around 10 - 15 m3 per tonne of sausage and meat products.

Water consumption in ADPs is relatively low. The quantity of wastewater produced depends on the quantity processed, as some 65% of the raw material must be evaporated. On average, the wastewater level is approximately 1 m3/t raw material.

The degree of water pollution in the meat-processing industry is extremely high, particularly in slaughterhouses and ADPs. In Germany, the following minimum requirements on the discharge of dirt or wastewater into watercourses must be observed by the meat industry to prevent water pollution.

Table 2 - Degree of pollution of wastewater

Type BOD5 valuemg/l Causes and factors of influence
Slaughterhouses


Meat-product factories

ADPs
approx. 4,000


approx. 10,000


approx. 10,000
Some blood, content of stomach and intestinal tract, urine, liquid manure, animal waste etc.
Animal waste, type of processing (boiling and steaming of raw material and end product)
Type and quality of the raw material

Table 3 - Minimum requirements for wastewater disposal in water

Type Matter which can be removed by settling3) BOD51) COD2) 4)
Slaughterhouses and meat-processing plants
ADPs
< 0.3 ml/l

< 0.5 ml/l
< 35 ml/l

< 40 ml/l
< 160 ml/l

< 30 ml/l

Key:

1) BOD5 = Biochemical oxygen demand over a 5-day period, with oxygen consumption determined in this period (g O2/l wastewater at T = 20°C)

2) COD = Chemical oxygen demand in the reaction with KMnO4 or K2Cr2O7 as the oxidation agent (mg O2/l wastewater)

3) Random sample

4) 2hr mixed sample

Slaughter costs are increased because of increased investment costs and running costs for wastewater treatment in relatively expensive treatment plants. Consequently animals may be slaughtered outside instead of inside slaughterhouses and thus no comprehensive check on hygiene conditions can be guaranteed.

After eliminating solids by mechanical purification, pond systems or the seepage of wastewater into the ground can be considered a substitute for biological treatment systems, provided that this does not pollute the groundwater mains or groundwater collection installations used for the drinking water supply.

The following can help slaughterhouses and meat-product factories reduce their wastewater pollution and dispose of their effluent correctly:

- better understanding of environmental issues by personnel;
- installation of technical facilities for improved separation of blood from the wastewater system;
- removal of waste of coarser consistency from production area floors before wet cleaning;
- fitting of sludge buckets in floor drains;
- fitting of wastewater screens to separate solids from the wastewater (these solids have a high protein content and can be passed on to ADPs);
- installation of sludge trap and fat separator;
- flotation plants (mechanical flotation treatment);
- supplementary biological clarification as a second treatment stage following mechanical treatment in plants which discharge their wastewater directly into surface water.

Wastewater from ADPs has to be sterilised.

2.2 Air pollution

Emissions occur primarily in the form of air discharged from the following areas:

Table 4 - Emissions from outgoing air

Type Source area
Slaughterhouses

Meat-product factories
ADPs
Stalling, possibly also storage, confiscated meat
Processing, smoke (cooking plant)
Delivery, processing

To reduce the smell nuisance, slaughterhouses in Germany must, wherever possible, be sited at a distance of at least approx. 350 m from the nearest residential building.

Odours arise due to the odour of the animals themselves and changes to organic materials. As all smells arising in slaughterhouses are biodegradable, bio-scrubbers and biofilters can be used to reduce smells, as can adsorption and absorption processes.

Table 5 - Immission values (IVs) (TA-Luft [Technical Instructions on Air Quality Control])

Pollutant IV 1 continuous operation IV 2
Airborne dust (regardless of dust content)

Lead and inorganic lead compounds as components of airborne dust -expressed as Pb -Cadmium and inorganic cadmium compounds as components of airborne dust -expressed as Cd -Chlorine
Hydrogen chloride
- expressed as Cl
-Carbon monoxide
Sulphur dioxide
Nitrogen dioxide



0.15

2.0



0.04


10.0

0.10


10
0.14
0.08



0.30 mg/m3

- µg/m3




- µg/m3


0.30 mg/m3

0.20 mg/m3


30.00 mg/m3
0.40 mg/m3
0.20 mg/m3

Waste gas from meat-product factories can be treated in a number of ways, including:

- post-combustion;
- condensation;
- absorption - adsorption;
- electrical separators for particulate substances in conjunction with the above processes.

The emission reference value is the total carbon in the organic compounds.

In new continuously operating plants, emission values can be contained with technical installations so that:

- the established immission values (see Table 5) are not exceeded, and
- as experience has shown, no odour nuisance occurs where the chimney is of the correct height for gas disposal.

The installation of ventilation and air-extraction systems, waste gas systems etc. incurs high investment costs and this in turn can lead to high slaughterhouse fees which users cannot afford.

The following values are recommended to reduce substances which cause odours in ADPs:

- thermal post-combustion: 20 mg/m3 carbon in the combustible substances.
- other post-treatment systems:

The total frequency of odour assessments of emitted spent air, measured by the olfactometry process with 50% negative evaluations (ADP odour not perceivable) must produce a dilution factor of 100. A solids emission value of 75 mg/m3 can be observed in the air emitted from meal, conveyor and storage systems. The air emitted from heating and air purification systems must be removed through a chimney of an appropriate height.

Odour emissions can be generally reduced or prevented by:

- designing enclosed working and production areas with windows which cannot be opened;
- closed process circuits;
- fitting of air locks;
- preventing any accumulation of materials which could result in the development of odours;
- spent air systems with appropriate air treatment, as shown in Table 6.

Table 6 - Reduction of odour emission due to spent air treatment

Type System
Slaughterhouses

Meat-product factories
(Smoking installations)
ADPs
Biofilters, waste gas scrubbing, active carbons
Post-combustion, condensation, absorption, adsorption
Wet scrubbing (multi-stage), heat treatment, biological treatment, earth filters, biological scrubbers

2.3 Noise

Potential sources of noise in slaughterhouses and/or meat-product factories and ADPs are:

Table 7 - Sources of noise

Source Slaughterhouses Meat-product
factories
ADPs
Animal delivery
Animal slaughter area
Machine and process area
Spent air system recooling chamber
X
X
X
X

X
X

X
X

As the operations under discussion here are not noise-intensive, technical measures - such as the fitting of sound absorbers etc. - are usually sufficient to comply with local limits/guide values. The possibility of keeping at an adequate distance must be checked first.

It is possible to avoid or reduce noise by:

- installing sound dampers in ventilation systems;
- enclosing machines;
- using sound-barrier walls;
- making allowance for the main wind direction at the design stage in terms of sources of noise.

2.4 Waste and residues

There are two types of waste in the meat-processing industry:

- waste material which can be reused for the manufacture of by-products;
- waste to be destroyed or stored in dumps.

Odour emission in the processing of waste to by-products is reduced by:

- immediate processing of waste;
- cold storage of waste until reprocessing;
- use of closed containers;
- spent air treatment by appropriate installations.

If possible, a wet extraction process should be avoided in ADPs in view of the residues this leaves behind in the end product (animal meal); the pressing process should be used instead.

Waste which goes for further processing, destruction or storage in dumps, should be collected in separate containers (metal, plastic, paper etc.).

Manure should be reprocessed as far as possible for agricultural purposes.

2.5 Waste heat

The operations considered here produce waste heat primarily from:

- boiler house installations;
- cooking and smoking installations;
- open-hearth furnaces (pig slaughter);
- extract cooling (ADP).

State-of-the-art heat recycling plants must be used in new plants, to ensure a lower consumption of primary energy (see also environmental brief Renewable Sources of Energy).

2.6 Industrial safety

The well-being of people employed in the meat-product processing industry is affected in relatively few areas. Noisy machines are used, for example, to saw carcasses into pieces (approx. 90 dB(A)) and to grind meat with cutter mixers (approx. 80-90 dB(A)), and so here appropriate hearing protection is to be worn.

ADP personnel is exposed to odours for a short time when the raw material is delivered, but suitable ventilation and air-extraction systems can reduce this problem, with protective mouth masks recommended in some cases.

2.7 Location planning

Modern slaughterhouse sites are divided by a fence into a clean and an unclean zone, each of which has its own entrances and exits.

The unclean zone houses all activities where cleanliness is not an issue, such as the cattle market, stabling, transport of waste, confiscated carcasses, preliminary clarification, middens etc.

The clean zone is for all areas where hygiene is a major consideration, such as the slaughter plant, cold chambers, cutting plants, dispatch etc.

When designing slaughterhouses, the siting of the clean zone must be analysed and specified appropriately for hygiene reasons in terms of wind direction and emissions from existing or planned works or factories.

 

3. Notes on the analysis and evaluation of environmental impacts

Limits and approximate values are specified for wastewater and air pollution and are laid down in Germany, for example, in the Wasserhaushaltsgesetz [Federal Water Act] and in TA-Luft [Technical Instructions on Air Quality Control] or in the guidelines (Richtlinien) of the Association of German Engineers VDI; they also describe the correct analysis procedure. Constant wastewater and outgoing air control is necessary to conform to these values, and this also involves checking that technical laboratory conditions are adequate. It must also be ensured that suitable numbers of qualified personnel are available for the analysis work.

The adverse effect of noise on nearby utilities can be reduced by keeping appropriate distances; in Germany, for example, a distance of 350 m from the nearest residential building must be observed. Within the plant, hearing protection must be provided for personnel at noise-intensive workplaces and the wearing thereof checked. Values for the maximum admissible noise nuisance at the workplace are included, in Germany for example, in the Arbeitsstättenverordnung [Ordinance on Workplaces].

Waste recycling produces, in the main, odour emissions, but this nuisance can be minimised in the neighbourhood by appropriately designed operating procedures (immediate processing, cold storage, closed containers) and adequate plant distances.

Appropriate dumping facilities must be guaranteed for waste.

The possibility of any residues remaining in the end product must be ruled out by an appropriate choice of process; end products must be controlled by continuous analysis. In new installations, waste heat is returned to the process.

If there are no national provisions, analyses should be carried out to define the preconditions for protecting the population from pollution, e.g. in the form of groundwater pollution, the storage of waste and the associated risk of disease. This applies correspondingly to industrial safety.

Factors of a socio-economic nature must also be analysed, with due consideration given to employment opportunity issues and working conditions, differentiated by sex, and an examination of sources of income for women etc.

 

4. Interaction with other sectors

Raw material procurement for the meat industry - in this case live animals - and the waste and by-products arising from animal slaughter and the meat-processing industry, give rise to a range of interactions within this sector of industry.

The following special recycling facilities are therefore provided for waste and by-products from slaughterhouses and meat-processing plants, as shown below.

Table 8 - Waste recycling potential

By-products
and waste
product
Secondary
industry
Product Use
Blood
Technical blood
Hair

Manure
Content of intestines
Skins, pelts

Bones (not fit for human consumption)
Bones (fit for human consumption)
Hoofs

Suet
Blood reprocessing
ADP
Brush processing

--
--

Tanneries
Leather industry
Fat production

Fat production

ADP

Fat production
Plasma
Blood meal
Brush/paint
brush hair
Compost
Biogas

Leather

Technical fats
Bone meal

Fat gelatine

Hoof meal
Technical oils
(acid free)
Edible fat
Food industry
Animal fodder
General

Fertilizers
Energy

Leather items

Soap industry
Animal fodder

Food industry

Fodder
Lubricants

Food industry

Since slaughterhouses are provided for the general supply of meat and to serve meat-processing factories for the production of meat and sausage goods, and since the by-products and waste constitute the raw material base for these secondary processing plants, there are close links between the businesses in this sector.

The following environmental briefs provide more detailed information about the surveying, evaluation and reduction of environmental impact caused by the meat-processing industry:

· Wastewater Disposal
· Solid Waste Disposal
· Livestock Farming
· Veterinary Services
· Planning of Locations for Trade and Industry

 

5. Summary assessment of environmental relevance

The main environmental impact from slaughterhouses and meat-processing plants derives from wastewater, as the pollutant waste load produced in the process is absolutely enormous. If this wastewater (effluent) is discharged into receiving bodies, a fee should be charged, based on the pollutant load.

In addition to the wastewater, serious environmental implications (e.g. odour) can be caused if the critical areas/plants are not maintained as required and waste storage or removal is not carried out with due care.

Unless they are subsidised, slaughterhouses are financed solely by slaughter fees paid by users. The fees are higher the greater the investment and maintenance costs.

The provision of state-of-the-art slaughterhouses can therefore lead to increased meat prices.

In the light of these factors, there is a risk that animals will not be slaughtered in municipal slaughterhouses under veterinary control, but unregulated outside the slaughterhouse (e.g. on the road side) to avoid slaughterhouse fees.

A further crucial point which must be considered when designing such plants, is the availability of technically trained personnel.

Correct plant operation with due allowance made for environmental imperatives can only be guaranteed if the technical installations are correctly designed and the following conditions are met:

- availability of adequately trained personnel;
- understanding of environmental protection constraints;
- implementation of preventive maintenance;
- adequate spare part supply.

 

6. References

ArbStättV § 15 - Schutz gegen Lärm

ATV-Arbeitsblatt A 107, Hinweise für das Ableiten von Schlachthofabwasser in ein öffentliches Kanalnetz

Bundes-Immissionsschutzgesetz BImSchG of 15.03.1974

Zweite Durchführungsverordnung zum Vieh- u. Fleischgesetz (VFIG), amended on 20.08.1979

Vierte Durchführungsverordnung zum Vieh- u. Fleischgesetz (VFIG), amended on 10.11.82

Sechste Durchführungsverordnung zum Vieh- u. Fleischgesetz (VFIG), newly issued on 16.12.1986

Siebente Durchführungsverordnung zum Vieh- u. Fleischgesetz (VFIG), in the version of 10.11.1982

EC Directive of 15 July 1980 relating to the quality of water intended for human consumption

Fleischhygienegesetz in der Fassung der Bekanntmachung of 24.02.1987 - BGBl. I (Federal Law Gazette I), p.549 - FIHG

Gesetz über den Verkehr mit Vieh und Fleisch (Vieh- und Fleischgesetz - VFIG) of 25.04.1951 - BGBl. I (Federal Law Gazette I), p.272, in the revised version of 21.03.1977 - BGBl. I, p.l477, most recently amended on 10.06.1985 - BGBl. I, p.953

Gesetz über die Beseitigung von Tierkörpern, Tierkörperteilen und tierischen Erzeugnissen (Tierkörperbeseitigungsgesetz - TierKBG) of 02.09.1975, BGBl. I (Federal Law Gazette I), p.2313 and 2610

Gesetz über die Neuorganisation der Marktordnungsstellen of 23.06.1976 - BGBl. I (Federal Law Gazette I), p.1608

Handelsklassengesetz of 05.12.1968 - BGBl. I, p.1303 in der Fassung der Wiederlautbarung of 23.11.1972 - BGBl. I (Federal Law Gazette I), p.2201

Council Directive No. 64/433/EEC of 26 June 1964 on health problems affecting Intra-Community trade in fresh meat, in the version of the Council amendment directive no. 83/90/EEC of February 07 1983 (Official Journal of the European Communities L 59 of March 05 1983, p.10), last amended by the Council Directive no. 88/288/EEC of May 03 1988 (Official Journal of the European Communities L 124, p.29)

TA-Luft of 27.02.1986

TA-Lärm - Genehmigungspflichtige Anlagen in accordance with § 16 of the Gewerbeordnung

VDI-Richtlinie 2590 Auswurfbegrenzung, Anlagen zur Tierkörperbeseitigung

VDI-Richtlinien der Luftreinhaltung, Nr. 2595, Blatt 1 Emissionsminderung bei Räucheranlagen

VDI-Richtlinien der Luftreinhaltung, Nr. 25965, Emissionsminderung bei Schlachthöfen

Verordnung über gesetzliche Handelsklassen für Schweinehälften, coordinated with Verordnung of 18.12.1986, valid from 01.04.1987

Verordnung über gesetzliche Handelsklassen für Schaffleisch of 27.01.1971, BGBl. I (Federal Law Gazette I), p.77 - in the version of the amendment of 11.11.1977 - BGBl. I, p. 2139

Verordnung über gesetzliche Handelsklassen für Rindfleisch, coordinated with Verordnung of 13.11.1982, valid from 01.01.1983

Verordnung über die hygienischen Anforderungen und amtlichen Untersuchungen beim Verkehr mit Fleisch (Fleischhygiene-Verordnung - FIHV of 30.10.1986, BGBl. I (Federal Law Gazette I), p. 1678)

Allgemeine Verwaltungsvorschrift über die Durchführung der amtlichen Untersuchungen nach dem Fleischhygienegesetz (VwVFIHG) of 11.12.1986 - B Anz. (Federal Gazette) Nr. 238a of 23.12.1986

Verwaltungsvorschrift on § 7a WHG, Mindestanforderungen an das Einleiten von Schmutz- bzw. Abwasser in Gewässer.


Contents - Previous - Next