Back to Home Page of CD3WD Project or Back to list of CD3WD Publications

53. Abattoirs et transformation de la viande

Table des matières - Précédente - Suivante

1. Présentation du domaine d'intervention
2. Effets sur l'environnement et mesures de protection

2.1 Pollution des eaux
2.2 Pollution de l'air
2.3 Nuisances sonores
2.4 Déchets et résidus
2.5 Dissipation de calories
2.6 Sécurité du travail
2.7 Choix du site

3. Aspects à inclure dans l'analyse et l'appréciation des effets sur l'environnement
4. Interactions avec d'autres domaines d'intervention
5. Appréciation récapitulative de l'impact sur l'environnement
6. Bibliographie

1. Présentation du domaine d'intervention

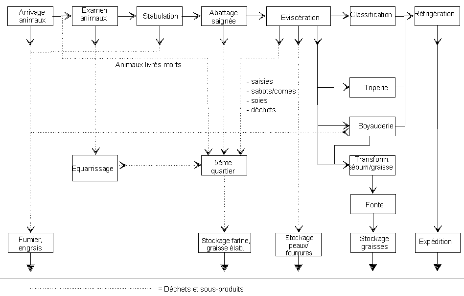
Le domaine d'intervention englobe les abattoirs, les entreprises de transformation de la viande et celles du 5ème quartier (valorisation ou élimination des peaux, poils, de la corne etc.).

Jusqu'ici, il s'est avéré impossible de standardiser les projets d'abattoirs, notamment pour ce qui est de la taille des installations, chaque projet dépendant de nombreux facteurs tels que:

- la densité régionale de la population,
- la consommation spécifique en kg/personne et par an,
- le cheptel de la région, le périmètre d'influence
- la distance jusqu'au prochain abattoir,
- les possibilités et restrictions d'exportation,
- les habitudes alimentaires,
- les prescriptions rituelles de certaines religions.

Les mêmes difficultés se rencontrent pour les entreprises de transformation de la viande. Il n'existe pas d'unités de taille standard, la conception des installations dépendant là aussi de la même série de facteurs.

Les entreprises du 5ème quartier se chargent du traitement des animaux morts, des saisies (viandes et organes confisqués lors de l'abattage parce qu'impropres à la consommation), du sang, des os etc. Elles transforment ces matériaux de départ en produits finis tels que graisse, farines de viande et d'os, farine de sang, etc., utilisés comme aliments du bétail et en partie comme fertilisants. Le dimensionnement de ces unités de traitement dépend avant tout des tonnages fournis par l'abattoir le plus proche.

Pour des raisons d'hygiène, l'abattage des bovins s'effectue en position suspendue. La progression des carcasses le long de la chaîne d'abattage est obtenue manuellement dans le cas de petites unités. Elle est assurée par un convoyeur mécanique pour les installations à plus grand débit.

Il existe différents procédés pour la phase de saignée, puisque selon les directives de la CEE elle doit se faire en position suspendue, alors que les lois de l'Islam préconisent la saignée en position couchée, le cou de l'animal tourné vers la Mecque (abattage des moutons et chameaux analogue à celui des bovins).

L'abattage des porcs est autorisé en position couchée comme en position suspendue. Plusieurs procédés ont été mis au point pour la phase d'ébouillantage et de dépouille, selon le débit de la chaîne (cuve d'échaudage, machines d'épilage, système à défilement continu, en position couchée ou suspendue). Pour les exportations, on adopte les techniques de l'abattage rituel.

L'abattage des ovins se fait en position suspendue. Il existe différents procédés de saignée.

Compte-tenu de la grande variété des produits carnés et de charcuterie, la transformation de la viande comporte de nombreuses étapes de traitement successives1) . Les opérations élémentaires suivantes sont toutefois communes à toute la gamme des produits:

Découpe des carcasses - Portionnement ou broyage de la viande - Assaisonnement - Embossage (de la chair à saucisse repoussée dans des boyaux naturels ou artificiels) - Traitement thermique - Réfrigération - Expédition - Préservation - Conservation.

Les procédés employés en boucherie et en charcuterie diffèrent selon les spécialités réalisées, les opérations de transformation pouvant s'effectuer dans différentes plages de température:

- Charcuterie crue Température env. 14- 28°C
- Charcuterie cuite Température env. 50- 80°C
- Conserves de viande et de charcuterie Température env. 80-121°C

Dans les entreprises du 5ème quartier, la majeure partie des sous-produits et déchets d'abattage sont pressés après avoir été chauffés.

Le procédé d'extraction a été presque entièrement abandonné en raison des résidus retrouvés dans la farine.

Illustration 1 - Schéma des installations d'un abatoire

Illustration 2 - Schéma d'abatage

Illustration 3 -Schéma synoptique du cycle de travail dans une usine à viande

Illustration 4 -Schéma synoptique installations de pressage pour traitement du 5ème quartier

2. Effets sur l'environnement et mesures de protection

L'impact des entreprises du secteur de la viande sur l'environnement relève des facteurs suivants:

- Eaux résiduaires ;
- Rejets d'air et de gaz ;
- Bruit ;
- Déchets ;
- Dissipation de calories ;
- Résidus dans le produit final,
- Déchets.

En raison de sa valeur de critère à l'échelon international, la réglementation en vigueur en Allemagne à cet égard servira de référence dans ce qui suit.

Tableau 1 Effets sur l'environnement des entreprises du secteur de la viande

Installations Eaux résid. Odeurs Effluents gazeux Bruit Déchets Calories
Embouche et            
élevage X X X X X  
Abattoirs X X X X X X
Valoris. 5ème            
quartier X X X X   X
Usines à viande X X X X X X

2.1 Pollution des eaux

La consommation d'eau et le degré de pollution des eaux résiduaires sont fonction de l'unité considérée et sont déterminés essentiellement par les facteurs suivants:

- Espèce animale
- Nature et capacité de l'installation
- Intensité du nettoyage des carcasses
- Place disponible (locaux de travail).

Les valeurs moyennes suivantes ont été calculées pour les abattoirs:

- Bovins 600 - 800 l / tête
- Porcs 300 - 500 l / tête
- Ovins 200 - 300 l / tête.

Dans les usines à viande, la consommation d'eau dépend avant tout du produit à obtenir. Ainsi, les eaux résiduaires sont plus chargées dans les usines produisant principalement de la charcuterie et dans les conserveries que dans celles produisant par ex. uniquement de la charcuterie crue (salami, saucisson). La consommation se situe à env. 10 à 15 m3 par tonne de produits carnés.

Les entreprises du 5ème quartier ont une consommation d'eau relativement faible. Les quantités d'eau usées sont fonction des quantités traitées, 65% du matériel de départ devant être évaporés. En moyenne, on peut compter env. 1 m3/t de produits bruts.

C'est avant tout dans les usines à viande et les installations du 5ème quartier que le degré de pollution des eaux est très élevé. En Allemagne, la législation applicable aux industries de la viande fixe les seuils suivants pour le rejet des eaux usées dans des cours d'eau.

Tableau 2 Degré de pollution des eaux résiduaires

Installations DBO

mg/l

Origine et facteurs de pollution
Abattoirs env. 4 000 Sang, contenu de l'intestinet de l'estomac, urines,lisier, déchets, etc
Usines à viande env. 10 000 Déchets, nature du procédé de transformation (cuisson et étuvage du matériel brut et produits finis)
5ème quartier env. 10 000 Nature et qualité des produits de départ

Tableau 3

Seuils de pollution des eaux résiduaires pour le rejet dans le milieu récepteur

Installation Matières décantables3) DBO51) DCO2) 4)
Abattoirs et transformation de la viande < 0,3 ml/l < 35 mg/l < 160 mg/l
5ème quartier < 0,5 ml/l < 40 mg/l < 30 mg/l

Commentaires:

1) DBO5 = demande biologique d'oxygène sur une période de 5 jours, la consommation en oxygène étant mesurée pour ce laps de temps (g 02/l d'eaux résiduaires à la température de 20°C)
2) DCO = demande chimique d'oxygène pour la réaction avec KMnO4 ou K2Cr2O7 comme agent d'oxydation (mg O2/l d'eaux résiduaires)
3) Prélèvement d'un échantillon
4) Eprouvette mélange observée pendant 2 h.

Les investissements plus élevés et les frais généraux à assumer pour l'épuration des eaux usées dans des stations relativement chères font augmenter les droits d'abattage. Comme conséquence, il peut arriver que l'abattage ne soit pas effectué dans des établissements prévus à cet effet, mais à l'air libre, de sorte que les prescriptions d'hygiène ne peuvent pas être contrôlées comme il le faudrait.

Après l'élimination des charges solides par épuration mécanique, on peut envisager au lieu des stations d'épuration biologiques, des systèmes de lagunage ou des fosses filtrantes pour les eaux usées, dans la mesure où ces méthodes n'entraînent pas de pollution des conduites d'eau utilisées pour l'approvisionnement en eau potable ou des installations de captage d'eaux souterraines.

En ce qui concerne les installations d'abattoirs et d'usines à viande, les précautions suivantes peuvent contribuer à une réduction de la pollution des eaux résiduaires et à leur évacuation dans les règles:

- familiarisation du personnel avec les questions environnementales ;
- installation de dispositifs assurant une meilleure séparation du sang et du circuit des eaux usées ;
- élimination des saletés grossières sur les sols des locaux deproduction avant le nettoyage à l'eau ;
- seaux à boues dans le système d'évacuation par caniveaux ;
- tamis retenant les déchets solides des eaux résiduaires (ces déchets sont riches en protéines et peuvent être récupérés par les entreprises du 5ème quartier) ;
- installation de systèmes recueillant les boues et de séparateurs de graisse ;
- installation de flottaison (procédé mécanique) ;
- épuration biologique complémentaire comme deuxième étape pour les entreprises qui rejettent directement les eaux résiduaires dans une eau de surface.

Les eaux résiduaires des entreprises du 5ème quartier doivent faire l'objet d'une stérilisation.

2.2 Pollution de l'air

Les émissions sont essentiellement liées aux étapes suivantes du processus.

Tableau 4 Air rejeté

Installations Contexte d' émission
Abattoirs Stabulation, évent. stockage, saisies
Usines à viande Transformation, fumage (cuisson)
5ème quartier Arrivage, transformation

Pour limiter les nuisances causées par les odeurs que dégagent les abattoirs, la réglementation allemande préconise une distance minimum d'env. 350 m jusqu'aux habitations les plus proches.

Les nuisances olfactives sont générées par l'odeur propre aux animaux et par l'altération des matières organiques. Etant donné que les abattoirs produisent des émissions biodégradables, on peut avoir recours à des laveurs et filtres biologiques pour limiter les odeurs. Il existe en outre des procédés d'adsorption et d'absorption.

Tableau 5
Seuils de nuisance fixés par la législation allemande (valeurs maxi. admissibles par m3 d'air)

Substance en cause Valeur 1 Fonctionnement permanent Valeur 2
Poussières en suspension 0,15 0,30 mg/m3
(sans distinction des substances)    
Plomb et composés plombiques    
anorganiques contenu dans les 2,0 - ug/m3
poussières, exprimés en Pb    
Cadmium et composés cadmiés    
anorganiques contenus dans les 0,04 - ug/m3
poussières, exprimés en Cd    
Chlore 10,0 0,30 mg/m3
Acide chlorhydrique,    
exprimés en Cl 0,10 0,20 mg/m3
Monoxyde de carbone 10 30,00 mg/m3
Anhydride sulfureux 0,14 0,40 mg/m3
Dioxyde d'azote 0,08 0,20 mg/m3

Les effluents gazeux produits par les usines à viande peuvent être traités entre autres par

- Postcombustion
- Condensation
- Absorption - adsorption
- Des séparateurs électriques pour particules, à combiner avec les autres procédés

La valeur de référence pour toute émission est la teneur totale en carbone des composés organiques.

Sur les installations nouvelles, il est néanmoins possible actuellement de prévoir les moyens techniques qui permettent un fonctionnement continu garantissant que

- les seuils d'émission définis (voir tableau 5) ne soient pas dépassés,
- les nuisances olfactives soient inhibées, à condition toutefois de respecter la hauteur requise pour les cheminées d'évacuation des fumées.

La réalisation d'installations de ventilation, de mise à l'air et d'extraction des fumées suppose d'importants investissements, qui peuvent se traduire par des droits d'utilisation prohibitifs.

Pour réduire les odeurs émises par des installations du 5ème quartier, il est recommandé de ne pas dépasser les seuils suivants:

- Postcombustion:
20 mg/m3 de carbone dans les matières combustibles.

- Autres installations de traitement à posteriori:

La somme des fréquences d'appréciation des odeurs émanant des rejets, établie selon les méthodes de l'olfactométrie doit donner un facteur de dilution de 100 pour un taux d'appréciation négative de 50% (odeur non perceptible). Dans l'air extrait des installations de mouture, de manutention et de stockage, les charges solides ne doivent pas dépasser 75 mg/m3. Pour les rejets des installations de chauffage et d'épuration de l'air, on prévoiera une cheminée de hauteur adéquate.

De façon générale, les nuisances olfactives peuvent être réduites ou évitées grâce à la mise en oeuvre des mesures suivantes:

- Planification des locaux de travail et de production fermés, sans fenêtres ouvrantes
- Circuits techniques fermés
- Installation de sas
- Eviter l'accumulation des produits périssables dégageant des odeurs
- Systèmes d'extraction d'air avec épuration, comme mentionné dans le tableau 6.

Tableau 6 Réduction des odeurs par traitement des effluents

 

Installations Système
Abattoirs Biofiltres, lavage des effluents gazeux, charbon actif
Usines à viande(fumage) Postcombustion, condensation, absorption, adsorption
5ème quartier Lavage par voie humide (multi-étagé) procédés thermiques et biologiques, filtrage, laveurs biologiques

2.3 Nuisances sonores

Au sein des abattoirs et/ou des usines à viande et entreprises du 5ème quartier, on considère comme sources de bruit potentielles:

Tableau 7 Sources de bruit

Secteur Abattoirs Usines à viande 5ème quartier
Arrivage animaux X    
Abattage animaux X    
Secteur machines- procédés X X X
Inst. d'extraction d'air/réfrigération X X X

Ces usines ne faisant pas partie des exploitations à forte intensité sonore, il suffit de prévoir des moyens techniques tels que des dispositifs d'insonorisation, etc pour ne pas dépasser les seuils admissibles ou les plafonds recommandés par rapport au voisinage. On vérifiera au préalable s'il est possible de respecter un éloignement suffisant.

La réduction ou l'inhibition de bruit peut être obtenue par:

- installation de dispositifs d'insonorisation sur les systèmes de ventilation ;
- encoffrement des machines ;
- installations de parois de protection acoustique ;
- prise en compte des vents dominants lors de la planification de sources de bruits intensifs.

2.4 Déchets et résidus

Parmi les produits inutilisables pour l'industrie de transformation de la viande, on distingue

- Les restes valorisables pour la fabrication de sous-produits non consommables
- Les déchets à détruire ou à mettre en décharge.

La limitation des nuisances olfactives générées par la transformation de matières résiduelles en sous-produits s'obtient en

- traitant immédiatement les déchets,
- à défaut, en réfrigérant les déchets jusqu'à leur utilisation
- utilisant des récipients clos,
- traitant les effluents gazeux dans des installations adéquates.

Dans la mesure du possible, on renoncera pour le 5ème quartier au procédé d'extraction par voie humide, pour éviter de trouver des résidus de solvant dans le produit final (farine animale). La solution alternative consiste à presser les matières.

Les déchets à transformer, à détruire ou à mettre en décharge devront faire l'objet d'une collecte sélective dans des récipients distincts (métaux, plastique, papier, etc.)

Le fumier et les déjections animales devraient être récupérés et utilisés à des fins agricoles.

2.5 Dissipation de calories

La chaleur dégagée dans les usines concernées est produite par

- les chaufferies,
- les installations de cuisson et de fumage,
- les fours (porcs),
- le refroidissement de bouillons (5ème quartier).

Les nouvelles installations, construites selon l'état actuel de la technique, comportent des systèmes de récupération de la chaleur et permettent ainsi de réduire la consommation d'énergie primaire (Cf. Dossier "Energies renouvelables").

2.6 Sécurité du travail

Le personnel employé dans l'industrie de transformation des produits carnés ne se trouve confronté à des nuisances que dans peu de domaines. Les machines bruyantes sont, par ex., les scies à découper les carcasses (env. 90 dB(A)) et les cutters pour le broyage de la viande (env. 80-90 dB(A)). Les ouvriers bouchers employés à ces travaux devront porter une protection auditive.

Le personnel des installations de traitement du 5ème quartier est exposé temporairement à des nuisances olfactives lors de la réception des produits à transformer. Les odeurs incommodantes peuvent être réduites au moyen d'installations d'aération et d'extraction d'air. Dans certains cas particuliers, il est recommandé de porter un masque buccal.

2.7 Choix du site

L'enceinte des abattoirs modernes est subdivisée en deux secteurs, le secteur propre et le secteur souillé, possédant chacun des entrées et des sorties séparées et isolés l'un de l'autre par une clôture.

Le secteur souillé comprend toutes les zones non hygiéniques telles le marché aux bestiaux, les stabulations, l'évacuation des déchets récupérés, les saisies, l'épuration préliminaire des eaux usées, l'entreposage du fumier etc.

Le secteur propre comprend les zones hygiéniques, telles que l'abattage, la réfrigération, la découpe, l'expédition, etc.

Pour des raisons d'hygiène, l'emplacement du secteur propre devra être étudié et déterminé en fonction des vents dominants et des effluents d'autres entreprises projetées ou déjà en place.

3. Aspects à inclure dans l'analyse et l'appréciation des effets sur l'environnement

La législation prescrit des seuils limites pour la charge de pollution de l'air et de l'eau. En Allemagne, les textes en vigueur sont la loi sur la gestion des eaux ("Wasserhaushaltsgesetz") et les Instructions Techniques pour le maintien de la pureté de l'air "TA-Luft" ainsi que les directives de l'Association des Ingénieurs allemands (VDI). Ces textes définissent également les procédés réglementaires pour la détermination des charges polluantes. Les effluents (air et eau) doivent être contrôlés en permanence pour pouvoir respecter les seuils prescrits. Il faudra examiner à cet effet les techniques et équipements de laboratoire disponibles et envisageables. On veillera également à disposer de personnel suffisamment qualifié pour effectuer les analyses.

Les nuisances sonores pour le voisinage peuvent être évitées si l'on prévoit une distance suffisante jusqu'aux prochains bâtiments. En Allemagne, cette distance est fixée à 350 m. A l'intérieur des ateliers, le personnel occupant des postes de travail très bruyants devra porter des protections auditives. En Allemagne, la législation sur le bruit définit des valeurs maximales admissibles pour les postes de travail (décret concernant les lieux de travail)

Le traitement de matières résiduelles génère avant tout des odeurs, une nuisance qui pourra être épargnée au voisinage grâce à une conception adéquate du cycle de travail (traitement immédiat, réfrigération, récipients fermés) et une distance suffisante jusqu'à la prochaine exploitation.

En ce qui concerne les déchets, on assurera leur mise en décharge conforme.

Pour que le produit final soit exempt de tous résidus, on optera pour des procédés sans risques à cet égard. Le produit final devra être contrôlé par des analyses systématiques. Sur les installations récentes, la chaleur dégagée est récupérée et les calories réutilisées pour le processus de travail.

Si les réglementations devaient faire défaut à l'échelle nationale, il faudrait procéder à des analyses pour définir dans quelles conditions la population pourra être protégée de répercussions telles que la pollution des eaux souterraines ou des risques de maladie liés au stockage de déchets. Ceci s'applique également à la sécurité du travail.

Les analyses prendront également en compte les aspects socio-économiques, à savoir notamment la création d'emplois, les conditions de travail offertes, la différenciation selon les sexes, les sources de revenu des femmes, etc.

4. Interactions avec d'autres domaines d'intervention

La grande variété des possibilités d'utilisation de la matière première, les animaux vivants en l'occurrence, et de valorisation des différents déchets et sous-produits de l'abattage et de la transformation de la viande explique que le secteur de la viande soit lié à toute sortes d'autres branches de l'industrie.

Les possibilités de valorisation particulières des déchets et sous-produits d'abattoirs sont récapitulées dans le tableau ci-après.

Tableau 8 Possibilités de valorisation des déchets

Type de sous- produit ou déchet Activité industrielle Produit Usage prévu
Sang Transformation Plasma Industries alimentaires
Sang industriel 5ème quartier Farine Alimentation du bétail
Soies Transformation Brosses/poils de pinceaux Général
Fumier -- Compost Engrais
Contenu des panses -- Biogaz Energie
Peaux, fourrures Tanneries Industrie du cuir Cuir Articles cuir
Os, impropres à la consom. Fonte Graisse industrielle Farine Industrie du savon Alimentation du bétail
Os, propres à la consom. Fonte Graisse, gélatine Industrie alimentaire
Onglons 5ème quartier Farine, huiles industrielles (exemptes d'acides) Aliment du bétail Lubrifiants
Sébum Fonte Graisse alimentaire Industrie alimentaire

Etant donné que les abattoirs assurent à la fois l'approvisionnement direct des consommateurs et l'approvisionnement des usines à viande préparant des produits de boucherie et de charcuterie, et que les sous-produits et déchets servant de matières premières aux entreprises du 5ème quartier, toutes les industries du secteur de la viande sont étroitement liées les unes aux autres.

Pour de plus amples informations à propos de l'analyse, l'appréciation et la réduction des charges polluantes produites par la transformation de la viande, on se reportera aux dossiers de l'environnement suivants:

· Assainissement

· Elimination des déchets

· Production animale

· Services vétérinaires

· Planification de la localisation des activités industrielles et commerciales.

5. Appréciation récapitulative de l'impact sur l'environnement

La principale source de pollution à mettre au compte des abattoirs et des industries de transformation de la viande sont les eaux résiduaires. Il serait recommandé d'exiger une redevance en rapport avec la charge de pollution des eaux rejetées dans le milieu récepteur.

Mis à part cet aspect des eaux usées, les installations/ secteurs critiques peuvent être à l'origine de nuisances importantes (par ex. odeurs) s'ils ne sont pas entretenus comme il se doit, ou si le stockage et l'évacuation des déchets ne sont pas effectués avec toutes les précautions qui s'imposent.

Lorsqu'ils ne sont pas subventionnés, les abattoirs sont financés exclusivement par les droits d'abattage à verser par les utilisateurs. Les frais d'investissement et d'entretien se répercutent directement sur ces droits d'abattage.

Pour des installations conformes à l'état de la technique, cela peut se traduire par des prix plus élevés de la viande.

Dans ces conditions, on risque d'assister à des abattages incontrôlés (sans contrôle vétérinaire) en dehors des établissements communaux, par ex. en bordure de route, pour contourner le problème des droits à verser.

Un autre aspect décisif pour la planification de telles usines est la disponibilité de main-d'oeuvre possédant la formation technique requise.

Pour que les opérations puissent se dérouler dans les règles de l'art sans répercussions négatives sur l'environnement, il faudra non seulement disposer des équipements techniques adéquats, mais également s'assurer que les conditions suivantes sont réunies:

- main-d'oeuvre suffisamment qualifiée,
- sensibilisation à la protection de l'environnement,
- mise en oeuvre d'une maintenance préventive,
- approvisionnement suffisant en pièces de rechange.

6. Bibliographie

ArbStättV Art. 15 - Schutz gegen Lärm

ATV-Arbeitsblatt A 107, Hinweise für das Ableiten von Schlachthofabwasser in ein öffentliches Kanalnetz

Bundes-Immissionsschutzgesetz BImSchG vom 15/03/1974

Zweite Durchführungsverordnung zum Vieh- u. Fleischgesetz (VFIG), geändert am 20.08.1979

Vierte Durchführungsverordnung zum Vieh- u. Fleischgesetz (VFIG), geändert am 10.11.82

Sechste Durchführungsverordnung zum Vieh- u. Fleischgesetz (VFIG), neuverlautbart am 16.12.1986

Siebente Durchführungsverordnung zum Vieh- u. Fleischgesetz (VFIG) i.d.F. vom 10.11.1982.

EG-Richtlinie vom 15. Juli 1980 - Richtzahl und zulässige Höchstkonzentration der verschiedenen Parameter bei Trinkwasser (Auszug aus Taschenbuch der Wasserversorgung Mutschmann - Stimmelmayr, 8. Auflage).

Fleischhygienegesetz i.d.F der Bekanntmachung vom 24.02.1987 - BGB1I, p. 549 - FIHG.

Gesetz über den Verkehr mit Vieh und Fleisch (Vieh- und Fleischgesetz - VFIG) vom 25.04.1951 - BGB1 I p. 272, in der Neufassung vom 21.03.1977 - BGB1 I p. 477, zuletzt geändert am 10.06.1985 - BGB1 I p. 953.

Gesetz über die Beseitigung von Tierkörpern, Tierkörperteilen und tierischen Erzeugnissen (Tierkörperbeseitigungsgesetz - TierKBG) vom 02.09.1975, BGBL I, p. 2313 und 2610.

Gesetz über die Neuorganisation der Marktordnungsstellen vom 23.06.1976 - BGB1 I, p. 1608.

Handelsklassengesetz vom 05.12.1968 - BGB1 I, p. 1303 i.d.F. der Wiederverlautbarung vom 23.11.1972 - BGB1 I, p. 2201.

Richtlinie Nr. 64/433/EWG des Rates zur Regelung der gesundheitlichen Fragen beim innergemeinschaftlichen Handelsverkehr mit frischem Fleisch (FrischfleischRichtlinie) vom 26.06.1964, i.d.F. der Änderungsrichtlinie n° 83/90/EWG des Rates vom 07.02.1983 (Amtsblatt der Europäischen Gemeinschaften L 59 vom 05.03.1983, p. 10), letzte Änderung durch Richtlinie n° 88/288/EWG des Rates vom 03.05.1988 (Amtsblatt der Europäischen Gemeinschaften L 124, p. 29).

TA-Luft 27/02/1986 (Instructions Techniques pour le maintien de la pureté de l'air)

TA-Lärm 1968 (Instructions Techniques pour la protection contre le bruit) - Genehmigungspflichtige Anlage nach § 16 der Gewerbeordnung.

VDI-Richtlinie 2590 Auswurfbegrenzung, Anlagen zur Tierkörperbeseitigung.

VDI-Richtlinien der Luftreinhaltung, n° 2595, Blatt 1 Emmissionsminderung bei Räucheranlagen.

VDI-Richtlinien der Luftreinhaltung, n° 2596, Emmissionsminderung bei Schlachthöfen.

Verordnung über gesetzliche Handelsklassen für Schweinehälften, mit Verordnung vom 18.12.1986 angepaßt, gültig ab 01.04.1987.

Verodnung über gesetzliche Handelsklassen für Schaffleisch vom 27.01.1971, BGB1 I, p. 77 - i.d.F. der Änderung vom 11.11.1977 - BGB1 I, p. 2139.

Verordnung über gesetzliche Handelsklassen für Rindfleisch, mit Verordnung vom 13.11.1982 angepaßt, gültig ab 01.01.1983.

Verordnung über die hygienischen Anforderungen und amtlichen Untersuchungen beim Verkehr mit Fleisch (Fleischhygiene - Verordnung - FIHV vom 30.10.1986, BGB1 I. p. 1678)

Allgemeine Verwaltungsvorschrift über die Durchführung der amtlichen Untersuchungen nach dem Fleischhygienegesetz (VwVFIHG) vom 11.12.1986 - BAnz. n° 238a v. 23.12.1986.

Verwaltungsvorschriften zu § 7a WHG, Mindestanforderungen an das Einleiten von Schmutz- bzw. Abwasser in Gewässer.


Table des matières - Précédente - Suivante