Back to Home Page of CD3WD Project or Back to list of CD3WD Publications

55. Aceites y grasas vegetales

Indice - Precedente - Siguiente

Contenido

1. Descripción del ámbito de actividad

2. Impacto ambiental y medidas de protección

2.1 Riesgos potenciales de las distintas fases de elaboración
2.2 Elaboración de frutos de pulpa (fruto de la palma, fruto del olivo)
2.3 Elaboración de semillas oleaginosas y nueces
2.3.1 Almacenamiento
2.3.2 Limpieza y trituración
2.3.3 Acondicionamiento de las materias primas
2.3.4 Prensado
2.3.5 Extracción con disolventes
2.3.5.1 Aire contaminado por hexano
2.3.5.2 Producto extraído contaminado por hexano y mezcla residual de hexano y aceite
2.3.5.3 Mezcla de hexano y agua
2.3.5.4 Cantidad de agua residual contaminada por hexano
2.3.6 Refinado
2.3.6.1 Refinado físico
2.3.6.2 Refinado químico
2.3.6.3 Elaboración de jabones y sustancias mucoides
2.3.6.4 Comparación entre el refinado físico y el químico según criterios de protección del medio ambiente

3. Análisis y evaluación de impacto ambiental. Fuentes de referencia

3.1 Aire
3.2 Ruido
3.3 Aguas residuales
3.4 Residuos
3.5 Suelo
3.6 Elección de la ubicación
3.7 Transporte

4. Relación con otros ámbitos de actividad

5. Evaluación sinóptica de la relevancia ambiental

5.1 Obtención de aceite virgen
5.2 Refinado de aceite virgen

6. Bibliografía

 

1. Descripción del ámbito de actividad

El presente capítulo trata de la obtención y la elaboración de aceites y grasas a partir de materias primas vegetales.

Los aceites y grasas vegetales están destinados principalmente a la alimentación humana. Además se utilizan como alimentos para el ganado, con fines medicinales y para determinadas aplicaciones técnicas. Se obtienen de toda una serie de diversos frutos y semillas así como de nueces.166 Al contrario de lo que ocurre con los aceites y grasas industriales, que en su mayor parte se obtienen del petróleo, los aceites y grasas vegetales son en su inmensa mayoría toxicológicamente inofensivos y se degradan biológicamente en la naturaleza, sin intervención humana. Sin embargo, durante ese proceso de degradación perjudican el medio ambiente por su demanda de oxígeno y por su capacidad de formar emulsiones acuosas. La tabla 1 muestra sinópticamente las principales aplicaciones.167

166) El término "nueces" se aplica aquí en representación de toda una serie de frutos en drupa

167) En la tabla 1 aparecen sólo las clases más usuales. En muchos países se utilizan, en parte a nivel de pequeña industria, muchas otras clases como p. ej. salvado de arroz, nuez de anacardo o acajú, así como semillas de alazor o cártamo, mahua, margosa (nim), mostaza, tabaco, cauchotero, khakhan, dupa, cocum, thumba y otras muchas.

Tabla 1 - Aplicación de diversos frutos, semillas y nueces

Aplicación*) Semillas Nueces Frutos carnosos
Para alimentación
humana, medicina y
alimentación animal
Semillas de algodón
Semillas de girasol
Habas de soja
Pepitas de palma
Semillas de cacao
Semillas de sésamo
Gérmenes de maíz
Semillas de colza
Semillas de lino
Nuez de coco
Avellana
Nuez
Cacahuete, maní
Fruto de la palma
Fruto del olivo
Para aplicaciones
técnicas y como
combustibles
Ricino
Semillas de lino
Semillas de perilla
Semillas de oiticica
--- ---

*) La clasificación en alimentación humana, aplicaciones medicinales y aplicaciones técnicas se orienta a la aplicación principal y está sujeta a cambios. P. ej., las semillas de colza, las pepitas de palma, las habas de soja, las semillas de girasol y los cacahuetes se consideran materias primas potenciales para la obtención de combustibles (motor Elsbett).

Los métodos de obtención de aceites y grasas vegetales se diferencian según el rendimiento deseado y la clase de la materia prima. Pueden dividirse en:

- procesamiento de frutos carnosos
- procesamiento de semillas y nueces por extracción mecánica (prensado)
- procesamiento de semillas y nueces por extracción con disolventes.

Durante el proceso de elaboración, las materias primas se separan en aceites y en residuos sólidos oleosos. Después de la cosecha y del eventual almacenamiento, se atraviesan las siguientes fases:

1. Preparación por pelado y limpieza, trituración y acondicionamiento168 de la materia prima.

168) El acondicionamiento significa la adaptación de la materia prima a determinadas condiciones químicas y/o físico-químicas con el fin de que en el prensado subsiguiente se consiga el máximo rendimiento de aceite posible.

2. a) Cocción de los frutos o
b) prensado o bien prensado y/o
c) extracción del aceite de semillas/nueces oleaginosas mediante disolventes.

3. a) Separación de la fase oleosa líquida en caso de la cocción
b) filtración de la grasa escurrida en caso del prensado
c) separación del aceite virgen con evaporación simultánea y recuperación del disolvente en caso de la extracción con disolventes.

4. Preparación (secado) y procesamiento consecutivo de los residuos.

5. Tratamiento del aceite virgen por refinado
a) desmucilaginado
b) desacidificación
c) blanqueo
d) desodorización.

6. Procesamiento subsiguiente del aceite refinado.

2. Impacto ambiental y medidas de protección

Por la intensificación del uso de la tierra en relación con proyectos dedicados a la obtención de aceites y grasas pueden producirse impactos ambientales negativos (monocultivos, erosión, contaminación del agua y del suelo, pérdidas de fertilidad del suelo, destrucción de hábitats para animales salvajes). Aquí deberían controlarse y optimizarse en los prolegómenos los métodos de cultivo y las prácticas de recolección.

2.1 Riesgos potenciales de las distintas fases de elaboración

Durante el almacenamiento intermedio y las diferentes fases de la elaboración pueden originarse contaminaciones del medio ambiente que se resumen en la siguiente tabla 2.

Tabla 2 - Riesgos potenciales durante el almacenamiento y la elaboración

Clase de contaminación Almacenamiento Limpieza
Trituración
Acondicionam.
Prensado
Cocción
Extracción Refinado
Tratamiento
Empacado
Polvo   X   X   X
Ruido   X   X X  
Contaminantes/

olores

X X X X X X
Agua residual X   X X X X
Gas de humo     X*)      
Residuos/residuos especiales   X X X X  

*) En caso de combustión en carbonera de tronchos de fruto de palma, que tienen un contenido residual de aceite del 0,38%.

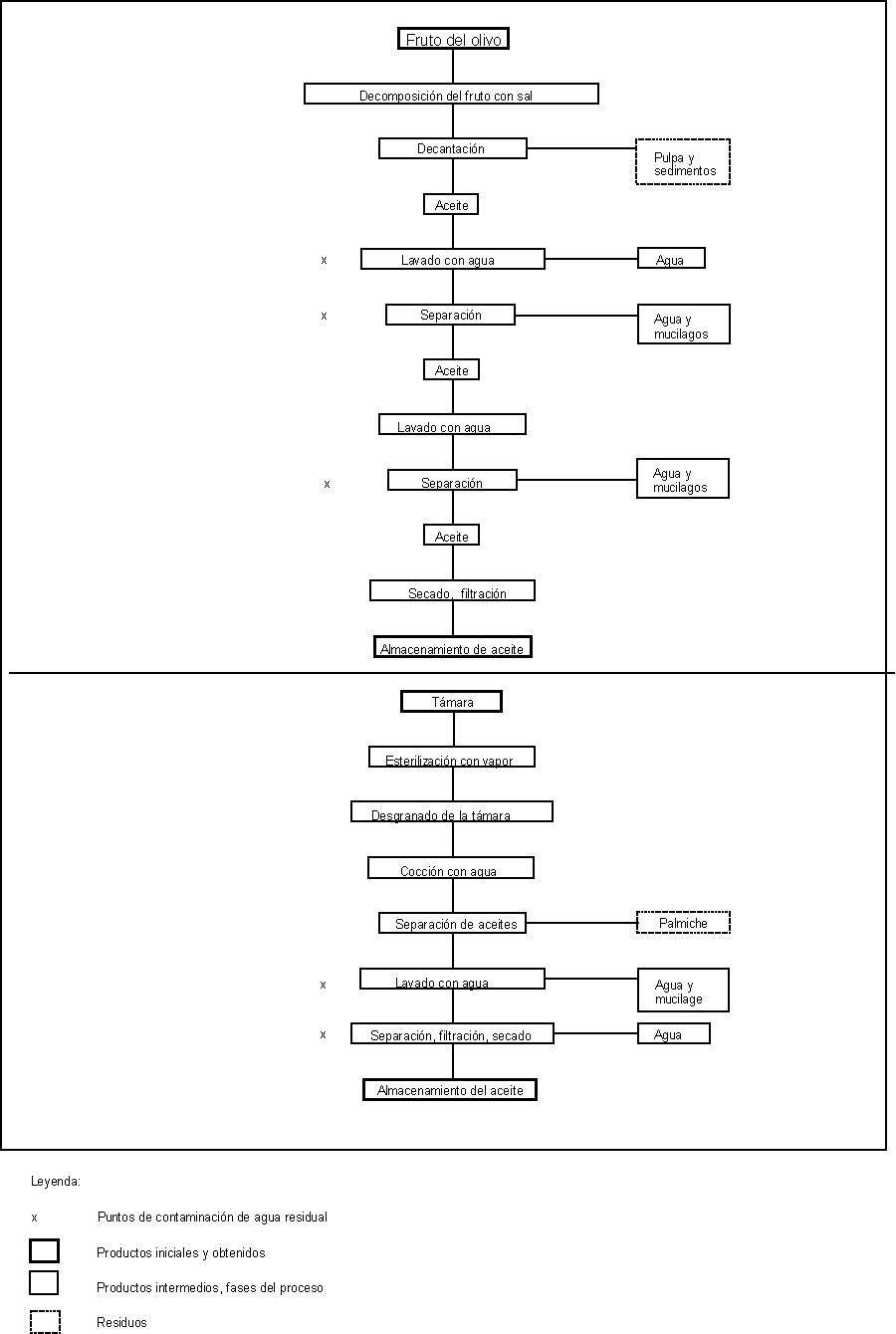
2.2 Elaboración de frutos de pulpa (fruto de la palma, fruto del olivo)

Los frutos de pulpa son procesados en los países productores de regiones tropicales (fruto de la palma) o del área mediterránea (fruto del olivo) por pequeñas empresas agrícolas así como por empresas industriales medianas. La figura 1 muestra los correspondientes métodos de obtención en forma de diagrama. En lo que sigue se tratará especialmente la elaboración de frutos de la palma.

Figura 1 - Obtención de aceite de frutos de pulpa

En el caso de los frutos de la palma, por cada tonelada de aceite virgen se originan de 2 a 3 toneladas de aguas residuales. Debido a los residuos orgánicos, estas aguas residuales tienen una particularmente elevada demanda biológica y química de oxígeno para su depuración (contaminación de las aguas). Además, componentes principales de las aguas residuales son sólidos disueltos (partículas de mucílago), aceite y residuos de grasa, nitrógeno orgánico y restos de ceniza.

Para la depuración y el tratamiento del agua residual se separan primero las sustancias precipitadas. Las fracciones restantes de aceite se recogen en un separador de aceite. Existen también separadores combinados de lodos y aceite; se trata de separadores de aceite con una cámara combinada para lodos. El grado de rendimiento de estos separadores se sitúa en un 92 %. Puede conseguirse una reducción al 100 % del vertido de aguas residuales contaminantes en las aguas superficiales tomando una de las medidas siguientes:

· esparcimiento a través de riego por aspersión
· esparcimiento a través de otros sistemas de riego
· vertido en piletas de depuración
· vertido en sistemas de tratamiento de aguas residuales municipales.

Hasta ahora no se conocen posibles problemas para la protección de los suelos derivados de la aplicación de estas aguas residuales con el agua de riego.

Para casos de salida de disolventes, lejías y ácidos con ocasión de accidentes deberían mantenerse también a disposición posibilidades adicionales de conservación y almacenamiento así como terrenos. Además debería estar preparado el equipo necesario para combatir las consecuencias de los posibles accidentes.

En la figura 2 se representa un balance de masas, partiendo de un 100 % de támaras. Con él puede estimarse el volumen posible de residuos y aguas residuales.

Figura 2 - Elaboración del fruto de la palma con balance de masas

Los requisitos mínimos impuestos en Alemania al vertido de aguas residuales en las aguas vienen estipulados por el cuarto decreto administrativo sobre aguas residuales (4. AbwVwV) de febrero de 1987, que se resumen en la tabla 3 siguiente a modo de orientación.

Tabla 3 - Requisitos mínimos (extracto del 4. AbwVwV)

  Cantidad de agua

sucia en m³/t

de producto inicial

Sustancias

precipitables

ml/l

Demanda química de

oxígeno (DQO) mg/l

Sustancias

extraíbles

mg/l

    Muestra aleatoria Muestra mixta*) Muestra mixta*)
      2 h 24 h 2 h 24 h
Preparación semillas 10 0,3 200 170 30 20
Refinado de grasa

y aceite comestible

10

10-25

0,3

0,3

250

200

230

170

50

30

40

20

*) En el plazo de 2 o respectivamente 24 horas

Un método alternativo y más ecológico que el vertido de las aguas residuales en las aguas superficiales consiste en la posibilidad de reutilizar estas aguas residuales como agua para abastecimiento de procesos y de calentadores (sistema en circuito). En las "Environmental Guidelines" del Banco Mundial (véase el punto 6 Bibliografía) puede consultarse una representación técnica de la práctica de los métodos biológicos de depuración de aguas residuales para plantas de obtención de aceite de palma, que se adquirieron en Malasia.

De la producción se derivan cantidades considerables (aproximadamente de 0,7 a 0,8 toneladas por cada tonelada de materia prima inicial) de residuos de origen vegetal (fibras, cáscaras y cortezas, tronchos, residuos del prensado), cuya eliminación ordenada debe tenerse en cuenta ya al planificar las correspondientes instalaciones. Por su contenido de sustancias orgánicas oleosas, los tronchos de palma vacíos y los residuos del prensado o de la extracción originan un considerable problema de malos olores en caso de descomposición natural. Su transporte y su depósito en vertederos debe regularse teniendo en cuenta este aspecto (p. ej. depósitos lejos de asentamientos humanos). La combustión de los residuos sólidos restantes se realiza muchas veces con el propósito de generar vapor de procesos, si bien ésta no es una forma ideal de aprovechamiento, ya que los residuos contienen silicatos que al quemarse se volatilizan, formando una capa vítrea en el interior de los hornos de combustión. Debería prestarse atención a que la combustión se realice en forma controlada y a que el aire de salida no se utilice para la separación de las cáscaras y los granos (contaminación por silicatos), como puede observarse frecuentemente. Aquí puede servir de ayuda el uso de intercambiadores de calor con autolimpieza integrada. La aplicación de los residuos orgánicos (mulching) por enterramiento en tierras de cultivo resulta problemática, ya que la necesidad de enterrar profundamente los residuos mediante arado puede destruir eventualmente la superficie del suelo (peligro de erosión). Por el contrario, una trituración mecánica previa de los residuos, que permitiría una aplicación sencilla sobre las tierras de cultivo, podría establecer una relación económicamente desfavorable entre los costos y los rendimientos, si bien por otra parte podría ser también un aporte muy conveniente para el mejoramiento de la estructura del suelo.

2.3 Elaboración de semillas oleaginosas y nueces

El aceite de semillas oleaginosas y nueces puede extraerse por tres métodos distintos:

- prensado
- extracción por disolventes
- una combinación de prensado y extracción por disolventes.

Durante la elaboración se producen residuos, polvo y malos olores así como aguas residuales en una cantidad de aproximadamente 10 m³/tonelada de semilla. Además, los mecanismos de rodillos, los ventiladores y los sistemas neumáticos de transporte son fuentes de ruido.

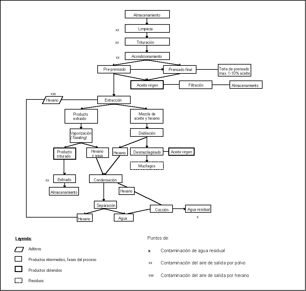
La figura 3 muestra un diagrama general de los métodos aplicados.

Los perjuicios relevantes para el medio ambiente y las medidas de protección que pueden tomarse se describirán dentro de las distintas fases de procesamiento.

Figura 3 - Obtención de aceite de semillas oleaginosas y nueces

2.3.1 Almacenamiento

Existen tres métodos distintos de almacenamiento:

- almacén de sacos bajo cubierta
- a granel en una nave
- a granel en silos.

En los dos últimos casos, durante la carga se origina polvo en cantidades que dependen de los aparatos utilizados. El polvo es de origen orgánico y relativamente poco nocivo (si bien desagradable en caso de contacto directo, que puede provocar irritaciones de la piel y perturbaciones en la vista y en la respiración). Aunque sólo sea por el riesgo de explosiones de polvo, para los procesos mecánicos que se describirán a continuación (limpieza, trituración, acondicionamiento) tiene que prescribirse un sistema de aspiración. Esto significa que en el lugar donde se origina polvo durante los procesos de limpieza, cribado o trituración, el aire cargado de polvo es succionado a través de tubos de aspiración, se concentra y se hace pasar por un sistema central de eliminación de polvo, formado usualmente por ciclones (grado de separación hasta el 95 % como máximo), o mejor aún por un filtro de purificación (grado de separación de hasta el 99 %), donde se le extraen las partículas sólidas.

En caso de contaminación por mohos y si se sospecha la presencia de aflatoxinas (en el cacahuete), no hay peligro de contaminación del suelo o de las aguas subterráneas por debajo de los lugares de almacenamiento. La formación de aflatoxinas por el metabolismo de mohos especiales está limitada únicamente al producto alimenticio (granos de cacahuete). Han de tomarse medidas preventivas (control y regulación de la humedad del aire) y deben realizarse controles periódicos, con separación de las existencias de almacén afectadas. Tiene que evitarse la posibilidad de un vuelo de esporas de los mohos (evitar corrientes de aire fuertes, almacenar en lugares protegidos del viento), pues de lo contrario pueden infectarse los cacahuetes aún no atacados, y por otra parte pueden producirse riesgos para la salud del personal, ya que las esporas pueden penetrar hasta los pulmones, proliferando entonces en ellos.

2.3.2 Limpieza y trituración

Durante la limpieza y la trituración mecánica de semillas oleaginosas y nueces se originan ruidos y polvo. Este último puede aspirarse y hacerse pasar por sistemas de eliminación de polvo (filtros conectores, separadores electrostáticos de polvo/ciclones), también a fin de evitar explosiones de polvo.

2.3.3 Acondicionamiento de las materias primas

El acondicionamiento de las materias primas se consigue generalmente incorporando vapor de agua (calentamiento), pudiendo ajustarse la humedad necesaria en el producto. Por condensación se originan los llamados "vahos" (vapores), que desprenden sustancias odorantes. Las emisiones gaseosas y de sustancias odorantes pueden limitarse a través de la limpieza externa con álcalis (álcalis cáusticos, sosa cáustica) de máquinas y tuberías. Analizando la materia prima local que debe procesarse, puede determinarse el contenido de azufre y diseñarse el equipo de control de emisiones correspondiente.

2.3.4 Prensado

Durante el prensado previo y el prensado final de semillas oleaginosas no se originan sustancias contaminantes relevantes para el medio ambiente, a excepción de vahos. Sin embargo, durante el lavado (generalmente con lanzas de vapor) de las máquinas salpicadas de grasa se escurre agua aceitosa, que pasa al sistema de aguas residuales a través de las cloacas. También aquí deben preverse separadores de aceite. El calor de los vahos puede recuperarse en intercambiadores de calor a fin de ahorrar energía y reducir la emisión de olores.

2.3.5 Extracción con disolventes

En el caso de los métodos de extracción con líquidos, el aceite existente en productos no prensados o ya preprensados es disuelto químicamente por disolventes, extrayéndose como mezcla (de aceite y disolvente) (véase la figura 4).

El disolvente más utilizado es el hexano (C6H14)169, que debe considerarse un veneno para el sistema nervioso y para el medio ambiente. Por lo tanto, los residuos de producción contaminados por hexano tienen que purificarse y/o eliminarse. Pueden estar contaminados por hexano: el aire, el producto extraído, la mezcla de aceite y disolvente así como el agua.

169) Dentro de los hidrocarburos, el hexano pertenece al grupo de las parafinas. Además de ser peligroso por su inflamabilidad, es un veneno para el sistema nervioso. En concentración elevada, el hexano tiene un efecto narcotizante, pudiendo observarse estados similares a la embriaguez, que sin embargo se superan rápidamente por aplicación de oxígeno o aire fresco, sin consecuencias para la salud. En caso de un efecto prolongado, se producen parálisis y disfunciones cardíacas y respiratorias. Intoxicaciones graves pueden provocar la muerte, a veces después de varias semanas. En caso de exposición permanente se produce la muerte por asfixia. En relación con el hexano se han observado distintos grados de irritaciones de la piel, que llegan hasta la necrosis (destrucción de tejidos). Por esta razón, el personal debe ser instruido debidamente en el uso del hexano. Cantidades excedentes cuya emisión al medio ambiente no esté permitida por los correspondientes reglamentos (véase como referencia el cuarto reglamento federal alemán sobre contaminación de aguas residuales), tienen que eliminarse como residuos especiales. Durante su almacenamiento deberían observarse las reglas generales que rigen el manejo de productos químicos básicos, En el caso del hexano basta el almacenamiento en bidones o barriles provistos de bandejas colectoras, bajo cobertizos ventilados. Otro disolvente empleado también en parte es el benzol. Debido a su elevada toxicidad y otros inconvenientes, no debería emplearse.

2.3.5.1 Aire contaminado por hexano

· se origina por fugas en las instalaciones y en las tuberías de transporte.

Peligros: La mezcla de aire y hexano es explosiva al alcanzarse el límite de explosión, situado entre el 1 y el 7 %.

Remedio: Mediante sondas instaladas en los lugares correspondientes (aparatos de medición de la conductibilidad) se mide la concentración, dándose la alarma al sobrepasarse el valor límite. Debe tenerse especial precaución al entrar en tanques o depósitos, de los que en cualquier caso tendrán que extraerse previamente los vapores.

· se origina durante el proceso de extracción en el extractor y en el subsiguiente tratamiento con vapor del producto extraído en el "toaster".

El aire de salida puede purificarse mediante sistemas de absorción, en los que el aire se hace pasar por un baño de aceite mineral, donde el hexano pasa del aire a dicho aceite. La contaminación por hexano del aire que sale a la atmósfera libre no debería sobrepasar los 150 mg de hexano por m³ de aire, con un caudal másico de 3 kg/h. El límite de protección contra explosión se sitúa en 42 g de hexano por m³ de aire.

2.3.5.2 Producto extraído contaminado por hexano y mezcla residual de hexano y aceite

Los restos sólidos de materia prima y la mezcla de hexano y aceite se liberan de hexano mediante vapor en forma prácticamente completa siguiendo el principio de la destilación de vapor de agua, con lo que a partir del producto extraído se forma harina de extracción (alimento para el ganado) y una mezcla de agua y hexano, o bien se separan de la mezcla hexano y aceite virgen. El hexano puede recogerse y reutilizarse (reciclado del hexano).

El contenido de hexano en la harina de extracción no debe sobrepasar el 0,03 %, por motivos de seguridad en el transporte. Dado que el hexano es más pesado que el aire, en caso de tiempos de transporte prolongados existe el peligro de que el hexano se concentre en las capas inferiores, sobrepasándose el límite de protección contra explosión (42 g/m³ de aire). Como el hexano se evapora con rapidez relativa, no se conocen hasta ahora efectos perniciosos para la salud de ganado alimentado con harina de extracción.

2.3.5.3 Mezcla de hexano y agua

Si tienen que eliminarse aguas residuales contaminadas por hexano, no deben sobrepasarse las 50 partes por millón (pp de hexano, referidas a una cantidad total de agua residual de 3 - 5 m³ por tonelada de producto inicial.

Para el acondicionamiento (la producción) de aguas residuales aptas para el vertido, las mezclas de hexano y agua se separan aprovechando la diferencia de densidad y la insolubilidad (teórica) de los dos medios entre sí. La separación se consigue por extracción de las dos fracciones en una pileta de precipitación a 40°C. El agua, como fracción más pesada, se extrae del fondo, mientras que el hexano más liviano que flota, se bombea por la parte superior. El enfriamiento a 40°C es necesario para que la separación tenga lugar claramente por debajo del punto de ebullición del hexano (68°C). El contenido residual de hexano en el agua se reduce por evaporación en el digestor (90°C, para permanecer por debajo del punto de ebullición del agua).

2.3.5.4 Cantidad de agua residual contaminada por hexano

Formando un balance global, durante la vaporización se aplica agua en forma de vapor en una proporción del 12 % referida a la cantidad de materia prima utilizada (véase 2.3.3). De esto, un 50 % permanece en la harina de extracción, mientras que la otra mitad pasa a estado líquido por condensación. Esto significa que aproximadamente 0,06 m³ de agua residual por tonelada de producto inicial están contaminados por el hexano. Justamente en regiones tropicales, no es posible hacer especificaciones exactas sobre posibles riesgos para el medio ambiente en caso de no respetarse este valor límite (consecuencias a largo plazo de un posible perjuicio para el ecotopo), ya que aquí existen aún grandes déficits de investigación.

2.3.6 Refinado

Por razones de conservación, sabor, aspecto y digestibilidad, los aceites obtenidos por extracción tienen que limpiarse de impurezas como son ácidos grasos libres, partículas de suciedad y de semillas, lecitina, hidratos de carbono, grasas, mucílagos, colorantes, ceras y productos de oxidación. El objetivo del refinado es eliminar ingredientes no deseados y conservar otros deseados, p. ej. vitaminas y antioxidantes (tocoferoles), así como determinadas propiedades técnicas. El refinado consta esencialmente en el desmucilaginado, la desacidificación, el blanqueado y la desodorización del aceite virgen. Aquí se originan la mayor parte de las aguas residuales así como sustancias odorantes molestas. Las lejías y los ácidos utilizados durante el proceso representan un riesgo potencial de lesiones para el personal (por lo que se requieren medidas de protección y la debida formación). En la figura 4 se representa esquemáticamente el proceso de refinado.

La desacidificación del aceite (eliminación de los ácidos grasos libres) puede realizarse en forma química o física. En el caso del procedimiento químico, el ácido se neutraliza con la adición de sosa cáustica, mientras que con el procedimiento físico, el aceite se desacidifica por destilación de vapor de agua. La desacidificación física se emplea generalmente para el aceite de palma, de coco y de semillas de palma. Los aceites de soja, semillas de algodón y girasol se desacidifican aún generalmente por procedimientos químicos, ya que debido al alto contenido de lecitina la destilación de vapor de agua no proporciona los resultados apetecidos.

Dado que el tratamiento de las aguas residuales resultantes de los procedimientos físicos resulta más sencillo, siendo además menor la cantidad de agua residual originada, en todo el mundo se intenta desarrollar métodos que separen la lecitina de los aceites mencionados, a fin de poder desacidificarlos por procedimientos físicos.

Figura 4 - Representación esquemática del refinado

2.3.6.1 Refinado físico

En el caso del procedimiento físico, normalmente el aceite se desmucilagina con ácido fosfórico en la fase preliminar. El ácido provoca la coagulación y la precipitación de las sustancias proteicas, que son evacuadas en separadores. La materia sólida separada se añade a la harina de extracción, fabricándose así alimentos para el ganado. A fin de evitar el aporte de fosfatos a las aguas residuales de la refinería, en lugar del ácido fosfórico se utiliza últimamente ácido cítrico, que, entre otras cosas por su origen orgánico, al degradarse no origina componentes contaminantes.

El aceite virgen desmucilaginado se blanquea a continuación con arcilla decolorante (arcilla con una proporción elevada de silicatos)170. En este proceso, los pigmentos naturales del aceite virgen se absorben en la arcilla decolorante y son absorbidos por el lecho de arcilla. Dado que la arcilla decolorante usada contiene fracciones de aceite, se recuperan aceites residuales mediante dos métodos posibles. En el caso de pequeñas instalaciones se procede a un tratamiento con vapor de agua, con lo que al menos se recupera una parte del aceite, si bien se originan también aguas residuales. En grandes instalaciones, el aceite se extrae totalmente de la arcilla decolorante en plantas de extracción especiales. El aceite recuperado es sin embargo de calidad inferior. De este procedimiento resultan aguas residuales y aire de salida con residuos de disolvente, que tienen que depurarse o purificarse (decantadores, filtros).

170En algunos países se blanquea aún en parte con carbón de leña. Pero en vista de la escasez de recursos naturales, debería renunciarse a esta forma de blanqueo.

La arcilla decolorante extraída puede deponerse en vertederos sin causar daños al medio ambiente. Durante la planificación deberán preverse ya tales vertederos. También arcilla decolorante no extraída puede deponerse sin peligros directos para el medio ambiente, si bien origina molestias por malos olores, ya que los aceites en ella contenidos se autodegradan por vía enzimática, produciéndose entonces, entre otras cosas, ácido grasos sensorialmente activos, que desarrollan un olor a rancio. La proporción de arcilla decolorante utilizada se sitúa entre un 3 y un 5 % en masa referida al aceite virgen procesado.

En el curso de la subsiguiente vaporización, se separan sustancias odorantes y saborizantes así como aproximadamente de 20 a 100 kg de ácidos grasos por cada tonelada de aceite (a 180 - 200°C, bajo ligero vacío de 4 a 10 mbar), siguiendo el principio de la destilación de vapor de agua. El vapor se hace pasar primero por los correspondientes dispositivos de separación, como pueden ser hidrociclones (separadores centrífugos), a fin de separar las gotitas de aceites arrastradas y los ácidos grasos, y más tarde es condensado por contacto directo con el agua de refrigeración, integrándose en el proceso de recirculación. De este modo, la cantidad de aguas residuales es reducida, pudiendo someterse a un tratamiento biológico para lo cual la cantidad máxima de grasa debe situarse en 20 a 25 mg/litro de agua residual. Los ácidos grasos propiamente dichos, impurificados por el aceite, pueden transformarse en jabón en las fábricas de jabón, o bien en otros productos en las industrias químicas.

2.3.6.2 Refinado químico

En el caso de los procedimientos químicos, el desmucilaginado y la desacidificación del aceite virgen tienen lugar en forma inmediatamente consecutiva, durante una fase del proceso. Primero se añade ácido fosfórico (y últimamente ácido cítrico). El ácido fosfórico o el ácido cítrico origina el desmucilaginado por precipitación de la proteína. Luego, y a diferencia de la separación física, el aceite virgen ácido (cuya acidez se debe a ácidos grasos libres, que según la semilla oleaginosa y las condiciones de almacenamiento pueden significar de un 2 a un 10 %) y el ácido cítrico o fosfórico añadido se neutralizan por adición de lejías, generalmente sosa cáustica. Se forma una mezcla de aceite neutralizado, sustancias mucilaginosas y la madre del jabón.

Después de la separación, el aceite virgen obtenido se blanquea y vaporiza, como en el caso del refinado físico. También se forman los mismos subproductos que con el método físico, pero el consumo de arcilla decolorante es considerablemente menor. Con este método, durante la vaporización se origina aproximadamente sólo una décima parte de los aceites en gotas y de los ácidos grasos que se producen durante el refinado físico.

2.3.6.3 Elaboración de jabones y mucílagos

La elaboración de jabones y mucílagos está vinculada a problemas de eliminación de residuos. Los jabones se hierven primero, y luego se disgregan con ácido sulfúrico (para disgregar las emulsiones). De este proceso resultan ácidos grasos que son separados del agua ácida en piletas de sedimentación. A continuación, el agua ácida se neutraliza con cal apagada y se enfría. Las materias orgánicas deberían separarse por tratamiento mecánico o biológico. La restante agua residual tiene que eliminarse respetando las condiciones siguientes (valores alemanes como orientación):

- temperatura máxima de 35°C
- contenido de sulfato debido a la adición de ácido sulfúrico: 600 mg/l como máximo.

La cantidad de agua residual en caso de desacidificación química en fase líquida y de disgregación subsiguiente de la madre del jabón es de aproximadamente 0,05 m³/t de producto inicial, en las condiciones de producción modernas. Esto equivale aproximadamente a sólo un 5 % del agua residual total que se origina en una refinería. Debido a la elevada proporción de materias orgánicas, y a la de ello resultante demanda química de oxígeno (DQO) considerablemente mayor, esto significa empero ya de por sí un 50 a un 60 % de la carga total de DQO permitida en Alemania para una refinería. Por esta razón, el vertido de estas aguas residuales tiene que controlarse en cuanto al respeto de los valores límite correspondientes.

2.3.6.4 Comparación entre el refinado físico y el químico según criterios de protección del medio ambiente

En la desacidificación, aplicando el método físico de destilación puede reducirse considerablemente la producción de agua residual, especialmente con una prepurificación de los vahos. Sin embargo, comparado con el procedimiento de refinado químico, este método origina un consumo muy superior de arcilla decolorante. En consecuencia, por razones de costos se recurre preferentemente al refinado químico, aunque, como ya se ha descrito anteriormente, éste se caracteriza por producir grandes cantidades de aguas residuales muy contaminantes, que en caso de vertido a la canalización y/o a cursos de agua naturales tienen que controlarse en cuanto al respeto de los valores límite. Dado que la arcilla decolorante tiene una menor relevancia para el medio ambiente, el refinado físico debe preferirse al refinado químico.


Indice - Precedente - Siguiente