Back to Home Page of CD3WD Project or Back to list of CD3WD Publications

GO TO 'PREVIOUS PAGE' GO TO 'TABLE OF CONTENTS' GO TO 'NEXT PAGE'

SYSTEM ANALYSIS IN POST-HARVEST SECTION

Analysis of Post-harvest Systems: The GTZ Concept

A. BELL1 & O. MÜCK2

1

Deutsche Gesellschaft für Technische Zusammenarbeit (GTZ) GmbH,
German Technical Co-operation, Eschborn, Germany

2

Consultant, Hamburg, Germany

Background

The original procedure of the post-harvest projects supported by the Deutsche Gesellschaft für Technische Zusammenarbeit (GTZ - German Technical Co-operation) was based on a technical approach (preservation of cowpeas with neem oil, control of stored maize pests with powder insecticides, storage at village level in stores that can be fumigated, etc.). These recommendations did not gain popular acceptance from the target groups for socio-cultural or socio-economic reasons. This was the point at which GTZ came up with participatory development of new technologies that will take these factors into consideration. During discussions with the Support Group for Post-Harvest Grain-Related Systems (GASGA), a post-harvest management concept giving due consideration to all the aspects - from harvesting to consumption - was developed. The aim of this systematic approach was to come up with a comprehensive and sustainable solution. Two case studies were carried out, one by GTZ Kenya, and the other by the Food and Agricultural Organisation (FAO) in Zambia. The study carried out in Kenya revealed that the post-harvest systems of Irish potato and sweet potato are relatively well developed, that technical problems play a minor role, and that rural households receive a substantial part of bulk sale prices (60% to 70% in the case of Irish potatoes). The rapid diagnostic techniques used by a multidisciplinary team of experts and the other aspects of the methodology are very well adapted to the analysis of the post-harvest systems. It is necessary to introduce performance indicators in order to fine-tune the method. Governments should define the policy framework for development, and establish public services that are not provided by the private sector. The co-ordination of the different government activities is very important since responsibilities are spread over several ministries. The best approach to establishing this co-ordination would be the creation of an interdisciplinary working group to act as an organising committee. The GTZ plays an intermediary role in this approach, while at the same time attempting to get other institutions involved. Financial co-operation can be more closely linked with technical co-operation. Project activities are mainly planned by the members of the working group.

1.

The preventive stage of post-harvest losses and store pest control

1.1

Technical approaches to the prevention of post-harvest losses

Since the beginning of the seventies, the Deutsche Gesellschaft für Technische Zusammenarbeit (GTZ - German Technical Co-operation) has carried out bilateral and sector-based post-harvest projects with priority given to the African continent. These projects were financed by the Federal Ministry of Economic Co-operation and Development (BMZ).

Originally, the procedure followed by all German projects and other financial donors was based on a technical approach, which meant that interventions focused mainly on commodities and pests. This approach included situation analyses, loss calculations, field and laboratory research on the problems encountered with stored food protection, as well as the preparation and dissemination of recommendations aimed at correcting them. Below are some examples of the solutions proposed by the extension programme.

1.1.1

The preservation of maize with neem oil

In Togo, Benin and other African countries in the eighties, GTZ extended a stored cowpea protection method based on the use of neem oil (SPV/GTZ, 1988). This method offered the following advantages in small scale farming:

*

it was easy to apply,

*

it required locally available resources,

*

raw materials were free, and

*

it posed no risks to users and consumers.

In practice, harvesting and oil extraction and application go through the stages described in Figure 1 (see the following page). Given the considerable losses caused by bruchids and the advantages mentioned, there is no doubt that the recommendations responded to a real and serious problem, and that the proposed technology had all that was required to attract the interest of the rural target groups.

1.1.2

The control of stored maize pests with powder insecticides

In Tanzania, Togo and many other African countries, the increase in the losses recorded in stored maize following the accidental introduction of the larger grain borer (LGB) was astronomical (Pantenius, 1988; Henckes, 1992). The Natural Resources Institute, Chatham, UK (NRI), GTZ and other financial donors have tried to resolve the preservation problems of maize by extending various powder insecticides application techniques (e.g. Berg & Biliwa, 1990; Golob, 1988; Richter et al., 1997).

Fig. 1. Protection of stored cowpea with neem oil.

Gathering of the seeds

ò

Cleaning

ò

Drying

ò

Shelling

ò

Winnowing

ò

Sorting

ò

Crushing

ò

Mixing

ò

Dosage

ò

Mixing with the cowpea

ò

Storing

The extent of damage (up to about 30% loss of dry matter after eight months in storage) seemed to justify the cost of applying imported chemical products in all the cases. Where the LGB was present, the use of binary powders containing two active ingredients was recommended. The application techniques extended by GTZ in Togo and Benin included:

*

the treatment of maize in husks - sandwich method (SPV/GTZ 1983);

*

the treatment of dehusked maize (SPV/GTZ 1989);

*

the treatment of shelled maize (SPV/GTZ 1992).

With this range of treatments, chemical means were available for the control of insect pests in all the modern and traditional maize storage systems. The extension services which then were supported by the GTZ were responsible for providing the necessary assistance to ensure the correct use of insecticides in a way that will present no risks to the population and the environment. However, co-operation with extension services has not always been smooth.

1.1.3

Storage at village level in warehouses that can be fumigated

In order to offer a solution to the technical problems of grain storage in cereal banks which were constructed in large numbers, especially in the Sahel zone, GTZ designed a standard warehouse (Harnisch & Krall, 1986) which seemed to combine all the advantages of an ideal village storage facility:

*

a simple and solid structure;

*

dimensions adapted to the needs of the village;

*

ideal micro-climate for storing grains;

*

blocks the entry of insect pests and rodents;

*

easier control of insects through fumigation.

With the construction of such warehouses, the preservation of cereal was henceforth no longer considered a major concern by those in charge. To summarise, it can be noted that most cereal storage problems seemed to have found practical technical solutions towards the end of the eighties. Nevertheless, a strange trend was observed: the lot of farmers had not changed much in spite of the progress made.

1.2

The reaction of target groups

In reality, the recommendations described above, as well as most others, like the protection of traditional granaries with rodent guards, were in most cases not well accepted by the target groups for various reasons. Below are some of the major arguments raised against the above innovations.

1.2.1

"Neem oil is very difficult to extract and it is very bitter"

In spite of all the effort at extending it, the adoption rate for the preservation of cowpea with neem oil remained generally low. Informal investigations carried out in the framework of the extension programme in Benin revealed that the collection of grains, and most especially the cottage industry production of oil were considered too energy and time consuming.

Furthermore, the bitter taste of neem oil discourages many farmers from applying it on beans meant for consumption, even though the taste is completely removed when soaked for a long time in water.

1.2.2

"Powder Insecticides do not work and are too expensive"

In the research carried out in Togo and Benin, many farmers complained about the ineffectiveness of powder products for the protection of stocks. This is a frequent complaint which may be due to the following reasons:

*

dosage errors,

*

non-homogenous application,

*

the use of an expired product,

*

formulation errors by manufacturer, and

*

malpractice.

Dosage and application errors as well as the sale of expired products are the most common cases noted. These two causes of ineffectiveness are very difficult to control. In order to improve application practices, long and intensive extension campaigns are required. This translates into considerable financial investment which most governments cannot afford. The rapid reduction of the effectiveness of powder products in tropical climate is a well known fact which has not yet found a technical solution.

Many farmers claim that the products are too expensive. So far as the writers are concerned, it is no point trying to find out if the farmers can really afford the products or not. The opinion of the farmers should rather be considered as a relevant indicator that such a treatment is not very profitable for them.

If furthermore one considers the problems of chemical products distribution in the regions concerned, it is hardly surprising that the use of synthetic products for stock protection is still the exception among most African farmers.

1.2.3

"Store Management is too cumbersome"

The technical performance of fumigatable warehouses has never been in doubt. However, very few of these storage units have been constructed, and hardly any is being run profitably. The reasons for this situation must be sought in the socio-economic and administrative problems faced by all grain banks (Günther & Mück, 1995). Briefly, if a grain bank is badly designed and managed (which was mostly the case), the question of whether loss of grains can be prevented or not does not arise.

1.3

The lessons to be drawn

Generally, all technical innovations in the post-harvest sector posed socio-cultural or socio-economic problems, for example:

*

low profit margin;

*

additional workload;

*

contradict traditional practices.

The divergence between technical recommendations and the realities of rural life translates in most cases into a low adoption rate and unsustainable innovations. To really improve the standards of living of the target groups, additional factors had to be taken into account, especially socio-economic considerations. It also appeared that the state is not in a position to resolve all the problems associated with the development of post-harvest systems. This is why non-governmental organisations, private organisations such as traders were addressed more and more in interventions.

2.

System phase

2.1

Consider things from the perspective of target groups

The first systematic step of focusing on the target groups was in the form of a review of farming systems. The studies of Albert (1992), Henckes (1992) and the surveys conducted by GTZ in Burkina Faso and Mali (part of the results of which was published in Günther & Mück, 1995) drew attention to the impact that post-harvest losses have on the economic life of farmers. The results made it possible to note that there is often no direct correlation between economic loss and financial loss. Often, severely damaged commodities do not cost less in proportion to their state in local markets. This is why investments on preservation techniques do not often favour the farmers. At the same time, it was shown that in their decision-making process, target groups consider various issues that cannot always be easily understood by people who are not involved in their day to day activities.

It was at this point that GTZ embarked on participatory development of new technologies. In the first place, this involves the analysis of the problems, based on all the tools provided by the "Participatory Rural Appraisal" technique. Incidentally, the solutions are developed, optimised and established with the participation of interested parties. The novelty of this approach which is more evident in Benin (Kossou et al., 1996), lies in the fact that the local officers live in the village with the farmers, and that they are closely involved in the daily decisions taken by the rural families. This approach is a first in the post-harvest sector in Africa.

2.2

The systems approach

2.2.1

From the new to GASGA

In discussions held with the members of GASGA, a global post-harvest management concept was developed in the last few years, which takes into consideration all the components from harvesting, processing, drying, phytosanitary protection and storage to consumption. This systematic approach, which involves all stakeholders - farmers, traders, processors and consumers - set itself the objective of coming up with a global and sustainable solution to the problems.

In the first place, FAO and GTZ developed a methodology for the analysis of post-harvest systems based mainly on the approach used by La Gra (1990). To date, two case studies have been carried out in order to obtain an overall picture of the problems of specific post-harvest systems, and to test and improve the practice of the method. The first study was carried out by GTZ in Kenya, the second by FAO in Zambia.

2.2.2

The results of the first case study: the reality does not always correspond to the expectations of experts

The GTZ study, which was carried out in collaboration with the University of Hanover, was on Irish potato and sweet potato (Anonymous, 1997). Below are the main results:

*

The post-harvest systems of Irish potato and sweet potato in Kenya are well developed and do not involve any government intervention. They contribute substantially to the provision of food for the nation. However, their operation depends to a large extent on public infrastructures, i.e. country roads, big markets, etc. The private sector manages these systems efficiently, and this contributes to the creation of employment.

*

Contrary to the initial assumption of the study, the technical problems of storage, sorting, transportation and processing only play a minor role. Yet, institutional constraints such as the lack of standardised methods and linkages between research, extension, rural farms and commercial companies limits progress to a certain extent.

*

Rural households receive a considerable share of the bulk sales price of the two food crops. Irish potato plays a significant role as a cash crop in small scale farming. The regions that produce surpluses are relatively well developed.

The study carried out in Kenya showed the importance of some key elements in the method used in the post-harvest systems analysis:

*

Rapid Rural Appraisal techniques were applied by a multidisciplinary team of experts, and this made it possible to obtain different perspectives of the problem.

*

The system analysis should originate from field surveys as well as the use of secondary data. Existing information being incomplete to a large extent, the opinion of experts on the problems and bottlenecks seemed rather unreliable.

*

The team collected information from different sources in order to achieve institutional balance. Relevant parties from different institutions participated in the formulation of the research objectives and approach.

The post-harvest system analysis is a very valuable strategy tool. It provides an integrated overview of the different levels, which are usually examined separately, such as the macro-economic and legal framework, the behaviour of the system, bottlenecks in the chain, as well as the potential for investments and development.

3.

Prospects for the future

3.1

Fine-tuning the method

As seen in the previous chapter, the results of the first post-harvest system analysis carried out in Kenya surpassed the expectations of experts. In order to fine-tune the method it is absolutely necessary to introduce performance indicators. Generally, the production, stability and flexibility of a system serve as performance indicators. Here, it involves the ability to respond to future production and demand trends. These indicators should be prepared especially for the following two areas:

1.

the comparative evaluation of the effectiveness and transaction costs of the different goods, regions and countries (for example, the share of original farm prices in wholesale prices, transportation costs, etc.).

2.

the analysis of institutional failures and the need for government intervention:

*

market failures;

*

(lack of markets, cost of excessive transaction, lack of information, external factors);

institutional failures;

*

(policy failure, administrative failure, lack of intervention in the case of market failure).

It is possible to analyse each link in the post-harvest chain by focusing on the constraints and the subsequent need for intervention. Below is an example drawn from the study carried out in Kenya (Anonymous, 1997).

In the second place, the constraints identified can be classified according to their degree of priority and evaluated according to their influence on the other correlation within the system.

3.2

New horizons

With regard to post-harvest systems development, it is the government's responsibility to define the policy framework for development and to establish public services which the private sector does not provide. Such "public goods" include the creation of infrastructures, the assurance of a legal guarantee, fair market activities, etc. Governments should not try to intervene actively in the market, but rather intervene indirectly by encouraging the private sector through support services like extension.

Fig.2.



Deviations in the performance of the system from a "social optimum".



FIGURE (8 KB)

 

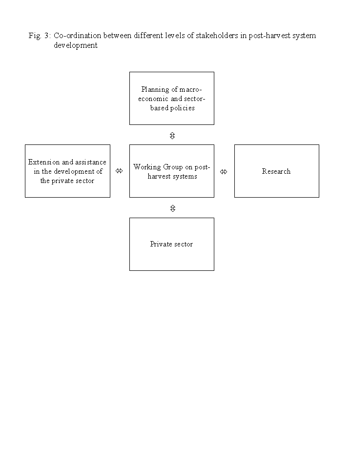
In the post-harvest sector, the co-ordination of the different government activities is more important than others, because responsibilities are shared by many Ministries and Departments. As in agricultural production, co-operation between research and extension is primordial. Co-ordination with macro-economic planning and sector-based policy is a decisive factor. The most promising procedure for establishing such a co-ordination would be the creation of an interdisciplinary working group (see figure 3). These three aspects of the public sector should be discussed with representatives of the private sector.

The working group can act as an organising committee for intervention in the post-harvest sector. This approach requires a certain flexibility on the part of public institutions. The assistance of GTZ in post-harvest systems development can include the following activities:

*

facilitating the exchange of information (for example the provision of tools for the analysis of sector data);

*

capacity building;

*

creation of a platform for dialogue between the public and private sectors;

*

assisting the development of small scale enterprises establishing contacts with financial donors.

Fig.3.



Co-ordination between different levels of stakeholders in post-harvest system development.



FIG.2.1_B.GIF (8 KB)

 

In this programmes approach, GTZ functions as an intermediary. Other financial donors should be actively involved. Financial co-operation can be associated more closely with technical co-operation. Project activities are to a large extent planned by the members of the working group.

4.

References

Anonymous 1997.

Post-harvest Systems Analysis of Potato and Sweet Potato in Kenya. GTZ, Eschborn, Germany.

Albert, H., 1992.

Aspects économiques de la protection des stocks - l’exemple du maïs dans le sud du Togo. GTZ, Eschborn, Germany.

v. Berg, A. & Biliwa, A., 1990.

Control of the larger grain borer (Prostephanus truncatus) (Horn) (Coleoptera: Bostrichidae) in traditional maize storage structures in southern Togo. Tropical Pest Management 36: 270 -275.

Golob, P., 1988.

Chemical control of the larger grain borer, pp. 53–69. In Schulten, G.G.M. & Toet, A.J. [eds.]: Workshop on the containment and control of the larger grain borer. Arusha, Tanzania. Report II Technical papers presented at the workshop. FAO Rome, Italy.

Günther D., & Mück, O., 1995.

Les banques des céréales ont-elles fait banqueroutes?. GTZ, Eschborn, Germany.

Harnisch, R. & Krall, S., 1986.

Directives pour la construction d’un magasin fumigable pour le stockage en petite échelle au niveau du village. GTZ Eschborn, Germany.

Henckes, C., 1992.

Investigations into Insect Population Dynamics, Damage and Losses of Stored Maize - an Approach to IPM on Small Farms in Tanzania with Special Reference to Prostephanus truncatus (Horn). GTZ Eschborn, Germany.

Kossou, D., Affognon, H., Zweigert, M. & Bell, A., 1996.

Développement participatif de technologies post-récolte. Expériences du projet GTZ Lutte intégrée contre le Grand capucin du maïs et autres insectes associés dans les greniers ruraux au Bénin. Communication au Séminaire International sur Enquêtes Rapides, Enquêtes Participatives: La recherche agricole à l’épreuve des savoirs paysans. ICRA Cotonou, Benin.

La Gra, J., 1990.

A Commodity Systems Assessment Methodology for Problem and Project Identification. University of Idaho, Moscow, USA.

Pantenius, C.U., 1988.

Etat des pertes dans les systèmes de stockage du maïs au niveau des petits paysans de la région Maritime du Togo. GTZ Eschborn, Germany.

Richter J., Biliwa, A. & Henning-Helbig, S., 1997.

Losses and pest infestation in different maize storage systems with particular emphasis on Prostephanus truncatus (Horn) (Col., Bostrichidae) in Togo. Anzeiger Schädlingskunde, Pflanzenschutz, Umweltschutz 70: 112-116.

SPV/GTZ 1983.

La conservation du maïs en spathes. Traitement insecticide. Fiche Technique de la Protection des Végétaux (technical leaflet). Lomé-Cacaveli, Togo.

SPV/GTZ 1988.

La conservation du niébé (haricot) avec l’huile de neem. Fiche Technique de la Protection des Végétaux (technical leaflet). Cotonou, Benin.

SPV/GTZ 1989.

Comment conserver notre maïs? Fiche Technique de la Protection des Végétaux (technical leaflet). Cotonou, Benin.

SPV/GTZ 1992.

La conservation du maïs en grain. Traitement insecticide. Fiche Technique de la Protection des Végétaux (technical leaflet). Lomé-Cacaveli, Togo.

 

GO TO 'PREVIOUS PAGE' GO TO 'TABLE OF CONTENTS' GO TO 'NEXT PAGE' GO TO 'TOP OF THE DOCUMENT'